实验室专家揭示硫氢化钠治疗COPD的分子机制
2019-11-184367近日,实验室卢文菊、王健教授团队关于硫氢化钠(NaHS)治疗慢性阻塞性肺疾病(慢阻肺;COPD)作用机制研究取得新进展,相关研究成果于2019年相继发表在International Immunopharmacology(IF:3.361),Aging-US (IF:5.515)和Redox Biology (IF:7.793)杂志。
COPD是四大重大慢病之一,我国约有一亿患者,是一种慢性、致死性肺病,临床上急需新的防治策略及治疗药物。NaHS是一种多氢硫化物(H2S)供体,多项研究证实NaHS能减轻烟草烟雾(CS)诱发的COPD模型病理改变,改善动物肺功能,但其机制尚不明确。卢文菊、王健教授团队经过五年多的系列研究,相继揭示了NaHS治疗COPD的分子机制,为NaHS治疗COPD的临床应用研究及研发COPD新型有效治疗药物提供了理论支持。
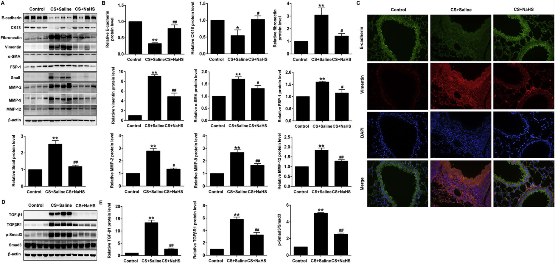
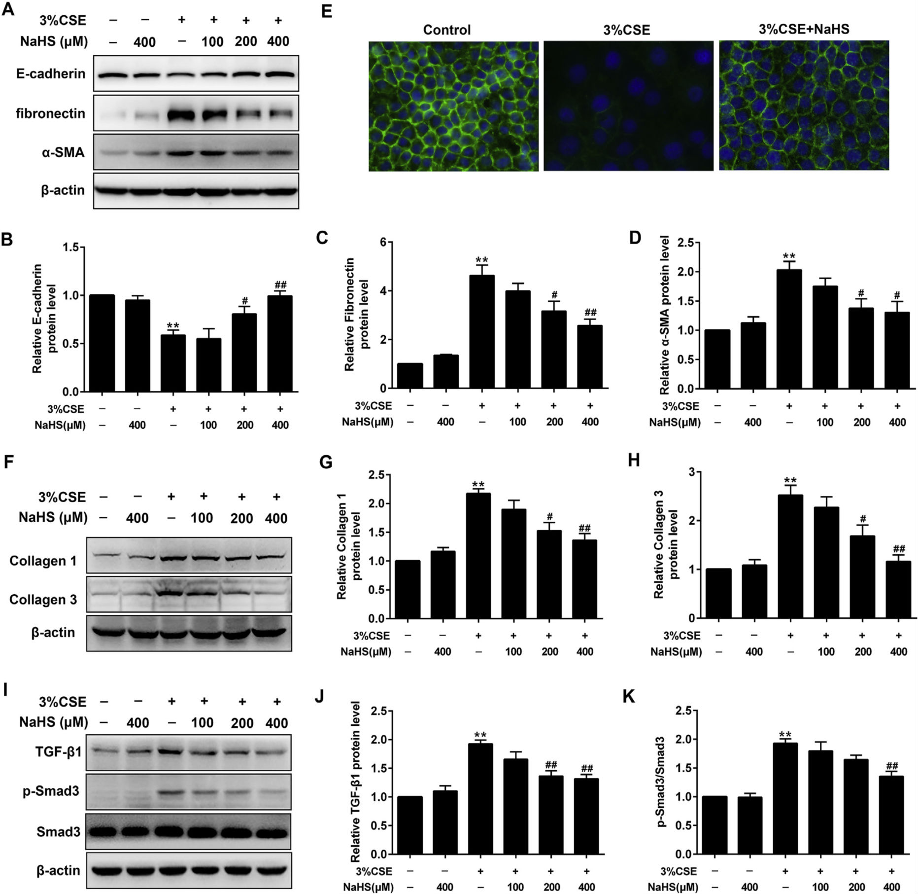
一、 硫氢化钠通过调节线粒体功能改善肺气肿和气道壁重塑
NaHS通过在体内生成H2S,激活去乙酰化酶1(SIRT1),减轻线粒体紊乱所致肺泡上皮细胞衰老和凋亡,改善肺部氧化应激。同时,NaHS还可以改善CS暴露所引起的支气管上皮细胞及小鼠气道的上皮间质转化(EMT)和气道壁胶原沉积,从而改善CS诱导的气道重塑。

图1 硫氢化钠可以改善烟草烟雾暴露所引起的气道EMT、胶原沉积和重塑

二、硫氢化钠通过调节低氧诱导因子(HIF-1α)所介导的信号转导抑制气道炎症和肺气肿
研究发现NaHS可通过调节PHD2/HIF-1α/MAPK信号通路,抑制CS(或CS提取物)暴露引起的炎症反应,进而抑制肺泡上皮细胞损伤和凋亡,从而预防肺气肿并改善肺功能。

图3 硫氢化钠抑制烟草烟雾诱导的炎症反应机制示意图
该系列研究论文第一作者为实验室管瑞娟博士、王健教授等,通讯作者为卢文菊教授。研究得到了包括国家重点研发计划、国家“973”项目、国家自然科学基金、广东省珠江人才计划地方创新研究团队项目、中国博士后科学基金项目、广东省自然科学基金等项目的支持。
论文链接:https://www.sciencedirect.com/science/article/pii/S2213231719308675?via%3Dihub
















