老年人新型冠状病毒肺炎的防范指引
2020-02-074236冠状病毒是有包膜的单股正链RNA病毒,因其包膜上有放射状排列的花瓣样或球棒状突起,形似皇冠,故名冠状病毒。2003年暴发流行的严重急性呼吸综合征(severe acute respiratory syndrome, SARS)和2012年出现的中东呼吸综合征的病原体均属于冠状病毒。本次出现的新型冠状病毒肺炎是由于2019新型冠状病毒(2019-nCoV)所致的病毒性肺炎,该病毒是以前从未在人体发现的新毒株。目前,我们对其来源、特点、宿主、传播途径、致病毒力等尚未完全了解。
随着包括医学等科学技术的发展,国民生活水平的不断提高,以及社会福利保障制度的完善,人类的平均寿命日趋延长。加上出生率和死亡率的下降,老年人口比例也逐渐增高。目前,我国已进入老龄化社会。我国通用标准将60岁以上定为老年人。根据国家统计局的数据,2019年1月我国60岁以上人口已达2.4亿,占到了总人口的17.9%。临床上,老年病人呈现出与中青年病人有别的特点日益受到重视。老年人免疫功能减弱,且多合并慢性基础疾病,是感染性疾病的高危人群。人群对本次出现的新型冠状病毒普遍易感,老年人感染后病情较重,死亡患者多为老年人和合并基础疾病者。因此,必须提高对老年人新型冠状病毒肺炎的认识与防范。
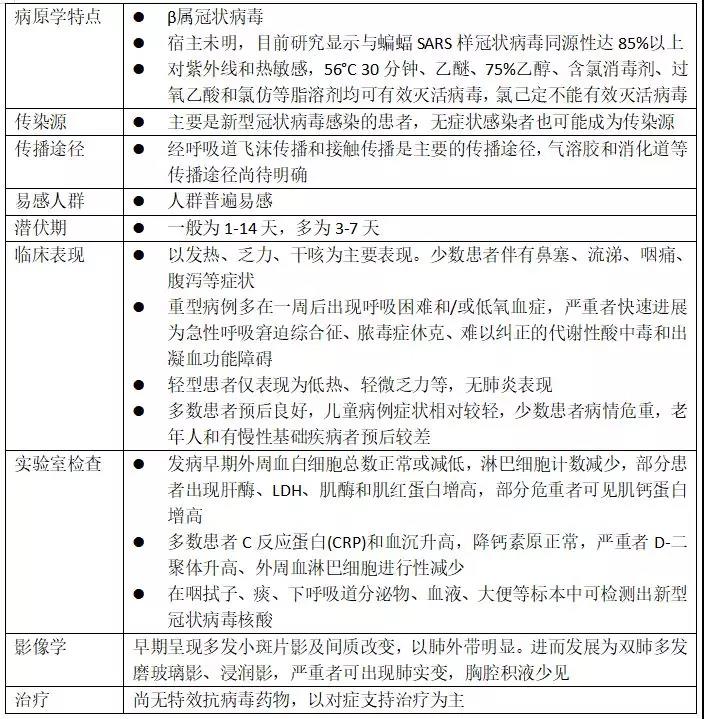
按目前对该疾病的认识,总结如表所示[1]:
新型冠状病毒肺炎的临床特点

国家卫生健康委员会报告截至2020年1月22日下午24点,425例“新型冠状病毒肺炎”确诊患者中,65岁以上老年患者为162人,占38.1%[2],首批17例死亡患者的平均年龄为75岁(48-89岁),其中15例死亡者为60岁以上老年人,最年轻一例为48岁。与70岁以下的人相比,年龄在70岁或以上的人感染后生存时间往往更短(11.5 vs 20天),并且目前大部分死亡病例伴有高血压、糖尿病等基础疾病[3]。这说明“新型冠状病毒肺炎”的易感人群主要集中在中老人群体,而发生危及生命的重症患者,大多数是身患基础疾病的高龄老人。
随着年龄增长,老年人在各项生理机能方面均发生退化现象,呼吸系统机能减退,同时免疫系统的功能显著降低,表现在免疫细胞数量的减少和活性的下降,面对感染性疾病时成为易感人群,而部分老年人往往存在糖尿病、冠心病、高血压、慢性肺病等各种基础疾病,因此老年人更容易感染新型冠状病毒,且容易出现危重症病例。
此次新型冠状病毒起病隐匿、潜伏期长、首发症状多样且不典型。发热为主要表现,可合并轻度干咳、乏力、呼吸不畅、腹泻等症状,流涕、咳痰等卡它症状少见。但是,部分患者可无发热、咳嗽,可表现为乏力、胸闷或消化道症状等临床症状,特别是老年人的临床表现更不典型,个别患者有可能以谵妄,意识障碍等症状为首发或早发症状,因此不易早期发现、早期诊断和干预治疗,导致死亡率增加。另外,在当前以互联网作为信息获取渠道的主流时代,相较于中青年人群,老年人群往往无法获得及时和足够的信息更新,造成对该新发疾病防范的认识及重视不足,防范意识薄弱,增加了受感染以及疾病传播的风险。因此,对于老年人群更需要加强对该疾病的认识和防护。
根据老年人群对新型冠状病毒肺炎的防控特点(见表),我们从传染源——传播途径——易感人群三方面,对老年人新型冠状病毒肺炎的防范提出以下几点建议:
不同年龄人群对新型冠状病毒肺炎的防范特点

(1)避免接触传染源
新型冠状病毒可感染包括人在内的多种动物。新型冠状病毒的自然宿主仍未能明确,有证据提示中华菊头蝠可能为其自然宿主,其他野生动物也可能参与传播。基于此,需做到:不食用野生动物;接触禽畜后要洗手;不直接接触病畜、病禽;不加工、食用病死禽畜及未经检疫合格的禽畜肉;不食用生的或未煮熟的禽畜肉。老年人生活饮食起居往往有陪护协助完成,因此,防范的对象应包括老年人的陪护。
新型冠状病毒肺炎患者及病原携带者是主要的传播者,治愈或隔离该部分人群,是切断新型冠状病毒传播的有效途径。老年人机体应答减弱,多潜在发病,部分临床表现不典型,因此,需要对有疾病接触史的老年人群提高警惕,必要时进行更严格的筛查。新型冠病毒潜伏期可长达14天,对于可疑的对象,密切观察14天有利于排除传播者。
(2)切断传播途径
新型冠状病毒致病力强,传染性高,传播方式包括:空气飞沫传播、接触传播及可能的粪口传播。
空气飞沫传播是新冠状病毒的主要传播方式,日常面对面说话、打喷嚏、咳嗽都可造成飞沫传播。正确的佩戴口罩是减少飞沫传播的有效方式。不随地吐痰,打喷嚏时正确遮挡,也是减少飞沫传播的可靠途径。老年人排痰能力下降,有时需要辅助排痰,严格遵守辅助排痰操作流程,可保护操作者及操作对象,减少感染的发生。新型冠状病毒在空气中短时间存活,可形成通过空气传播的颗粒,长距离散播后传播。保持环境通风,避免去人多聚集的地方,自我隔离,均为有效减少空气传播的方法,注意避免通风引起室内温度变化过大。
新型冠状病毒可通过皮肤、结膜等接触传播。减少接触传播,需做到及时洗手,做好手卫生,同时需要做好室内清洁,保持环境卫生整洁,减少室内环境污染,及时清理生活垃圾及污物。对经常接触的物品,用酒精消毒可有效灭活病毒。
另外,最近检测发现,患者粪便可分离出新型冠状病毒,故未能排除粪口传播的可能,注意做好个人卫生,防止“病从口入”。使用马桶后,注意盖好马桶盖后再冲水,防止气溶胶播散到空气中。
老年人身体衰弱,对环境适应力差,特别是对环境温度调控能力差,易因受凉诱发呼吸道感染性疾病。老年人自理能力差,不可避免的需要陪护,难以实现绝对的自我隔离,为切断传播途径,务必确保陪护人员的健康。
(3)保护易感人群
根据老年人的特点,为减少疾病的发生,建议做到以下几点:
①合理的饮食习惯:营养不良是影响老年患者疾病结局的主要负面因素之一[4]。平衡饮食,控制体重指数(BMI)在19-24kg/m2内,均衡的摄入热量、蛋白、维生素、矿物质等,少食多餐,建议进食容易消化或帮助消化的食品,多吃蔬菜、水果,勤喝水,每天摄入合理的高蛋白类食物,包括鱼、肉、蛋、奶、豆类和坚果,坚决杜绝接触进食野生动物,拒绝进食腐烂、过期的食品,拒绝进食半熟、生食品。保持食物种类、来源丰富多样,不偏食,荤素搭配,均衡饮食,保证充足营养。对于进食困难的老年人,可遵从营养师的建议,行鼻饲进食,必要时可进行肠外营养支持治疗。对于所有的老年人,进食过程中都应避免误吸而导致吸入性肺炎发生。
②良好的生活习惯:保证每日睡眠,注意保暖。选择合理的锻炼方式,充分认识自己,适度锻炼,保持健康的生活状态,提高抵抗力。尽量减少外出活动,避免去老年活动中心、老年大学等人群聚集的地方。勤开窗,经常通风,定时消毒,不随地吐痰,保持手卫生,主动做好个人健康监测,怀疑有发热时主动测量体温。长期卧床、肢体活动受限的老年人,应进行肢体康复训练,定期翻身,预防深静脉血栓及褥疮。
③健康的心理状态:应将心理危机干预纳入疫情防控整体部署,以减轻疫情所致的心理伤害[5]。老年人退休后活动范围减小,活动中心改变,加上感觉、运动、认知等生理变化的影响,心理特征也发生改变,表现为安全感下降、适应能力减退,容易出现失落感、自卑感、空虚感等。在疾病到来时,老年人会表现出更强烈的焦虑、抑郁等,难以配合治疗。有针对性的提供符合老年人群的医疗、娱乐等服务,定期的关心老年人的生活状况,鼓励老年人发挥自己的才能与兴趣爱好,积极的适应新的生活方式,使老年人得到家庭及社会的关怀与认同,减少老年人的焦虑、抑郁等发作,保持健康的心理状态,促使患者积极配合治疗。
④积极治疗基础病:老年人往往合并高血压、糖尿病、冠心病等慢性疾病,是本次疫情危重症及死亡病例的高发群体。因此,需遵从医生的医嘱,根据基础病的不同,按时、规律、规范服用药物,做好相关疾病的二级预防治疗。同时,学会评估自己的病情,监测自己的一般情况,病情变化时及时就医,正确的描述病情,不乱投医,不讳疾忌医。对于活动受限、认知缺陷的患者,患者家属需协助治疗,同时做好评估、监测工作。
总结
随着社会老龄化的加重,老年人的健康问题日益受到关注。老年人抵抗力差,常合并其他基础病,此次新型冠状病毒肺炎爆发时,表现为普遍易感,患病率高,病情进展快,死亡率高等,是疫情防治的重点对象。针对老年人不同于成年人的机体功能减退、抵抗力下降、自理能力受限等情况,我们在成年人新型冠状病毒肺炎防范建议的基础上,提出了适用于老年人的防范建议,确保防护工作既要包含老年患者本人,又要涵盖老年患者的陪护人员,做到全面、细致、重视,以期早日实现抗击新型冠状病毒肺炎的胜利。
参考文献:
1.国家卫生健康委办公厅,国家中医药管理局办公室. 新型冠状病毒感染的肺炎诊疗方案(试行第五版)[EB/OL]. (2020-02-03).
2.Li, Q. et al. Early Transmission Dynamics in Wuhan, China, of Novel Coronavirus-Infected Pneumonia. The New England journal of medicine, doi:10.1056/NEJMoa2001316 (2020).
3.Wang, W., Tang, J. & Wei, F. Updated understanding of the outbreak of 2019 novel coronavirus (2019-nCoV) in Wuhan, China. J Med Virol, doi:10.1002/jmv.25689 (2020).
4.中华医学会肠外肠内营养学分会老年营养支持学组.老年患者肠外肠内营养支持中国专家共识[J].中华老年医学杂志,2013,32(9):913-929.
5.国家卫生健康委. 新型冠状病毒感染的肺炎疫情紧急心理危机干预指导原则[EB/OL]. http://www.nhc.gov.cn/jkj/s3577/202001/6adc08b966594253b2b791be5c3b9467.shtml. (2020-01-27).
本文仅代表作者个人观点
仅供医务人员参考
作者:
马为教授 广州市第一人民医院老年呼吸科主任
冯聪锐教授 广州市第一人民医院老年呼吸科副主任医师
徐刚博士 广州市第一人民医院老年呼吸科主治医师
















