三代纳米孔测序技术分析新冠病毒变异及长排毒
2021-04-112251根据世界卫生组织的报告,截止2021年4月6日,新冠病毒已影响超过215个国家和地区,并在全球范围内造成132,365,122例COVID-19病例和2,868,896例死亡。新冠病毒具有高传染性,临床上可依据临床症状和影像学检查将COVID-19患者分为无症状者,普通型,轻型,重型和危重型患者。尽管此前研究已经报道了新冠病毒的基因组特征以及新冠病毒感染宿主的机制,但不同临床症状的COVID-19患者所携带的SARS-CoV-2病毒基因组突变特征,及其与病毒在宿主中排毒时间的关联和机制仍有待探索。
随着对新冠病毒研究的深入,以三代纳米孔测序技术为基础,对新冠基因组及其变异菌株的基因组分析结果陆续被报道出来。2020年7月9日《临床感染性疾病》(Clinical Infectious Diseases,一区,IF 8.313)发表了一篇题目为“A Confirmed Case of SARS-CoV-2 Penumonia With Negative Routine Reverse Transcriptase – Polymerase Chain Reaction and Virus Variation in Guangzhou, China” 的病例报道,该论文描述了三代纳米孔测序技术相较于RT-PCR技术在SARS-CoV-2阳性检出率上的优势,以及其在新冠新冠病毒感染性疾病临床诊断中的应用 【1】。

三代纳米孔测序不仅一个样本可同时检测出多种病原体的混合感染,相较于RT-PCR技术在阳性检出率上更有优势,还可用于新冠基因组的分析,并具有数据实时产出和实时分析的特点。在本研究中,研究者基于纳米孔测序技术,发现了SRAS-CoV-2在ORF10基因上的突变,通过一代测序技术进行了验证,提示该基因突变可能是导致RT-PCR引物结合失败及检测阴性的原因。

在前作的基础上,研究课题组应用纳米孔测序技术分析了COVID-19长排毒患者中SARS-CoV-2的基因组突变情况及宿主的RNA表达情况,以期从病毒组和转录组的角度揭示导致患者长排毒及复阳的机理机制。“Longitudinal virological changes and underlying pathogenesis in hospitalized COVID-19 patients in Guangzhou, China”的工作已被<Science China Life Sciences>杂志(IF 4.611)正式接收,题目为,相信不久便会与读者见面 【2】。该研究重点发现总结如下:

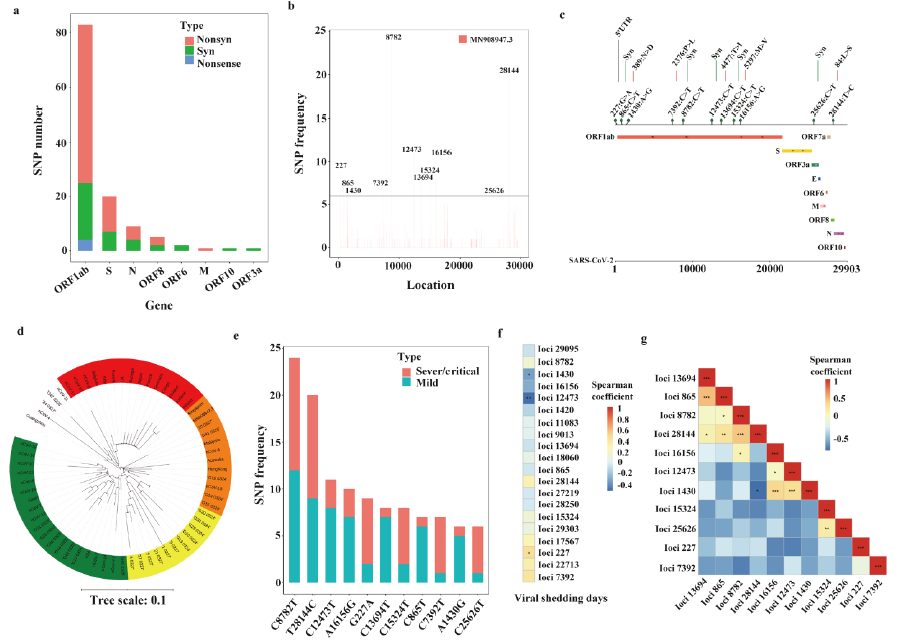
图2. 长排毒患者携带的SARS-CoV-2基因组突变情况。

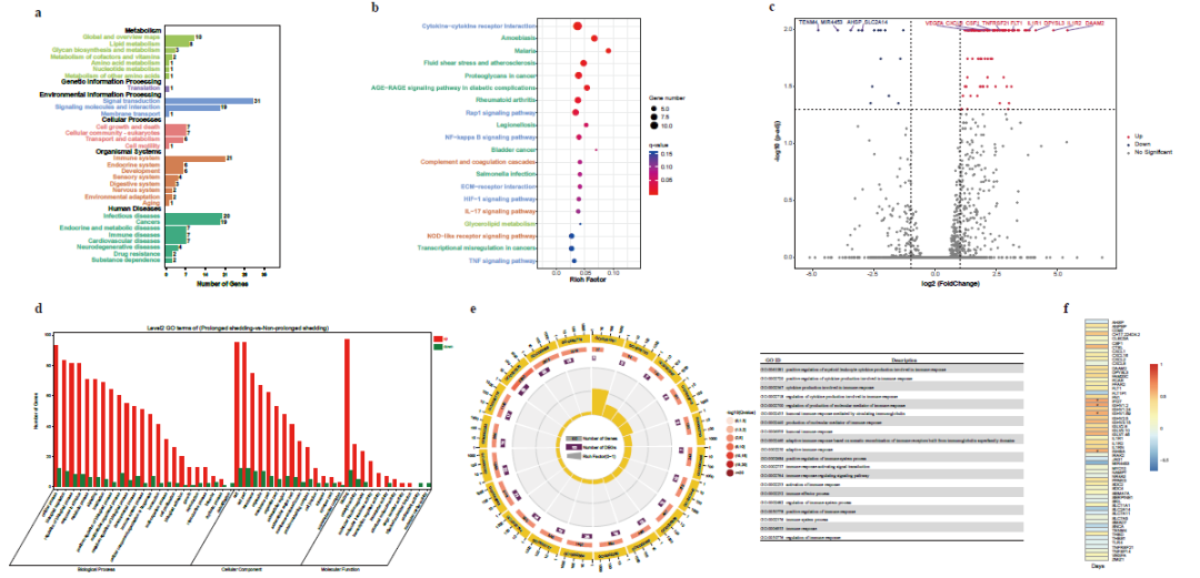
图3. 新冠肺炎患者体内基因组的表达情况。
上述两篇论文的第一作者均为实验室李征途博士,通讯作者为实验室PI叶枫副教授。论文的第一单位为呼吸疾病国家重点实验室,广州呼吸健康研究院,广州医科大学附属第一医院,同时联合了广东省第二人民医院,香港城市大学,和北京源生康泰基因科技有限公司组建研究团队,共同完成这些研究。
研究组期待这些基于纳米孔三代测序的研究成果能在临床诊治新冠肺炎中发挥应有的作用,以助于全球疫情的防控!
参考文献
1 Zhengtu Li, Yinhu Li, Lingdan Chen, Shaoqiang Li, Le Yu, Airu Zhu, Feng Yang, Qian Jiang, Liyan Chen, Jincun Zhao, Wenju Lu, Nanshan Zhong, Feng Ye, A Confirmed Case of SARS-CoV-2 Pneumonia With Negative Routine Reverse Transcriptase–Polymerase Chain Reaction and Virus Variation in Guangzhou, China, Clinical Infectious Diseases, 2020
2 Zhengtu Li, Yinhu Li, Ruilin Sun, Shaoqiang Li, Lingdan Chen, Yangqing Zhan, Mingzhou Xie, Jiasheng Yang, Yanqun Wang, Airu Zhu, Guoping Gu, Le Yu, Shuaicheng Li, Tingting Liu, Zhaoming Chen, Wenhua Jian, Qian Jiang, Xiaofen Su, Weili Gu, Liyan Chen, Jing Cheng, Jincun Zhao, Wenju Lu, Jinping Zheng, Shiyue Li, Nanshan Zhong, Feng Ye. Longitudinal virological changes and underlying pathogenesis in hospitalized COVID-19 patients in Guangzhou, China. Science China Life Sciences, 2021 (Accept).

主任医师,博士生导师/博士后合作导师
广州医科大学附属第一医院/广州呼吸健康研究院(呼吸与危重症医学科),呼吸内科副主任,呼吸疾病国家重点实验室PI
学术任职:
中华医学会呼吸分会感染学组委员
中国医师协会呼吸医师分会呼吸系感染工作委员会委员
广东省医学会呼吸分会感染学组副组长
广东省药学会呼吸用药专家委员会副主任委员
广东省女医师协会呼吸与危重症专业委员会副主任委员
广东省药学会药物治疗学专业委员会常务委员
广东省医学会结核病学分会常务委员
广东省药学会抗感染用药专家委员会常务委员
广东省卫生健康委员会免疫规划专家咨询委员会委员

讲师,硕士研究生导师
广州医科大学附属第一医院 广州呼吸健康研究院(呼吸与危重症医学科) 呼吸疾病国家重点实验室
广州市青年后备人才(A证);广州医科大学“南山学者”后备人才;广州医科大学附属第一医院青年优秀人才
广东省医学会医院感染预防与控制学会 第一届青年委员会 副主任委员
以第一作者身份在Clinical infectious diseases,Emerging microbes & infections,European Journal of immunology,Respirology, BMC Infectious Diseases,Life Sciences,Molecules,Journal of Thoracic Disease,Trials, BMJ Open,和中华结核与呼吸杂志等国内、外著名杂志中发表30余篇高水平的学术论文。
申请国家级发明专利7项,已授权6项;主持国自然青年基金1项;呼吸疾病国家重点实验室自主课题2项;参与多项国家十三五,重大专项,国自然面上,国际合作项目等的研究工作。
















