European Respiratory Journal | 苏金团队揭示误导肺纤维化药效评价的“胞内羟脯氨酸印记”现象
2021-10-064742近日,实验室苏金课题组在肺纤维化领域有重要新发现,相关研究成果以“Intracellular Hydroxyproline Imprinting Following Resolution of Bleomycin-Induced Pulmonary Fibrosis”为题发表在Eur Respir J(IF=16.67)。该研究借助多种新技术方法,揭示了肺纤维化经典动物模型存在“胞内羟脯氨酸印记”现象,不仅平息了该领域关于动物模型长达20年的争议,还为肺纤维化严重程度评价提供了多维度技术手段,被杂志审稿人评价可以“move the field forward。”
研究背景
特发性肺纤维化(IPF)被称为“不是癌症的癌症”,患者五年存活率仅有25%。近十年,全球共开展了145项针对IPF的临床试验,但只有两种相对有效却无法提高患者总体生存率的药物,在全球无抗纤维化药物可用的背景下于2014年获批。
IPF药物研发的高失败率被认为与动物模型有一定的相关性。博来霉素诱导的小鼠肺纤维化模型因其与人类IPF病理特征最为接近,因此是抗肺纤维化药效临床前评价的最主要动物模型。然而,关于该模型业内最大的争议是:纤维化最终是否自愈。
胶原蛋白的过度沉积是纤维化疾病的主要特征。因羟脯氨酸(hydroxyproline,HYP)是胶原所特有的氨基酸,约占胶原氨基酸总量的13%,利用生物化学法(如比色法、高效液相色谱法)测定组织中羟脯氨酸的总含量就成为纤维化严重程度评价最常用的方法学。该方法学在2017年被美国胸科协会的行业指南进一步确立为肺纤维化临床前评价的“金标准”
主要研究内容及研究意义
苏金教授带领团队历时三年时间,将多种最新技术手段与传统评价方法相结合,对博来霉素诱导的小鼠肺纤维化模型进行了多轮长达16周的追踪和全面细致的分析,最终得到可重复的正反两方面的结论:① 传统生化法检测发现,肺组织中羟脯氨酸总量在造模后4-16周期间维持恒定(图1),提示纤维化不可自愈。② 病理全片扫描结合人工智能(AI)分析、天狼星红染色、胶原杂交肽(CHP)染色等技术手段却支持单次打击产生的小鼠肺部纤维化在损伤后10周即呈现逐渐自愈的趋势;③ 小动物CT影像及通气功能分析也支持肺部结构和功能的损伤在同一个体内趋于改善。

图1 小鼠肺纤维化模型羟脯氨酸含量变化趋势
肺纤维化模型中羟脯氨酸总量在纤维化高峰期后维持恒定这一现象,也得到了2013年发表于Eur Respir J文章的“背靠背”支持。然而,以往研究仅简单的将这一结果与影像数据结合用以支持小鼠纤维化无法自愈的结论。课题组基于此前从事胶原降解通路研究的积累,大胆推测:纤维化自愈后如果降解的胶原片段未被彻底清除,可能会出现羟脯氨酸含量恒定的现象(图2)。

图2 小鼠肺纤维化自愈羟脯氨酸含量维持恒定的可能机制
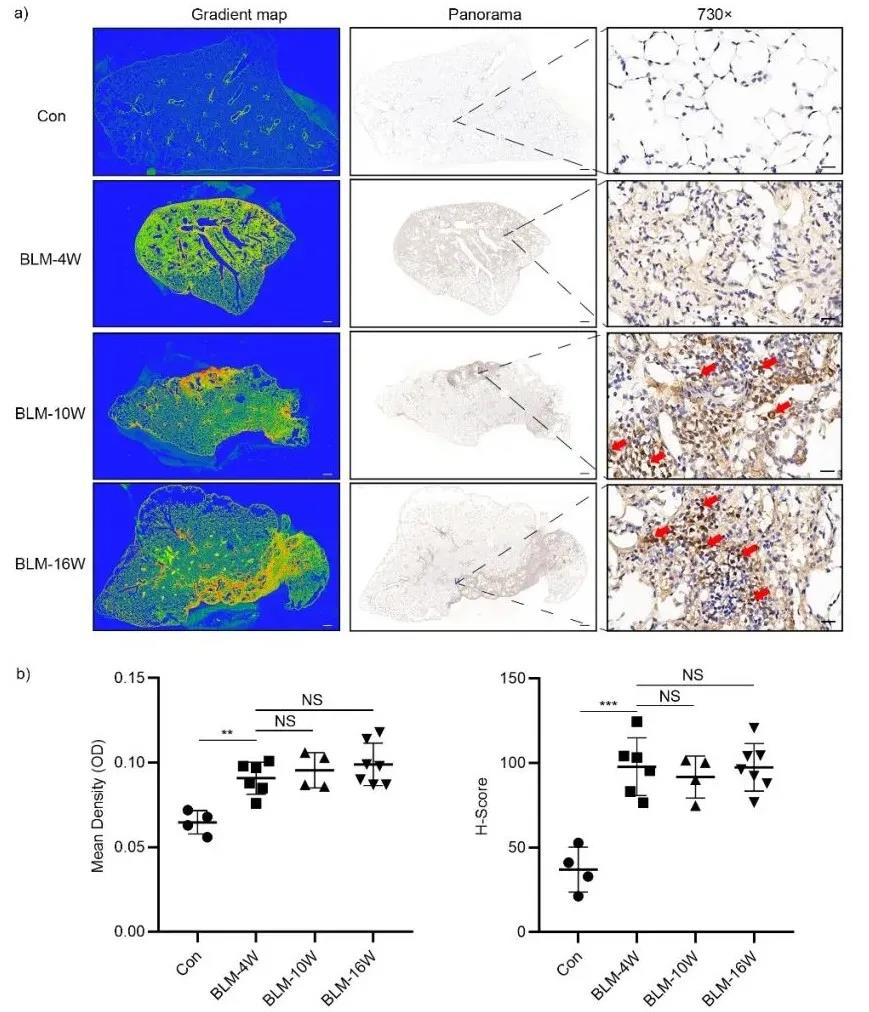
脯氨酸的羟基化属于胶原肽段翻译后的一种化学修饰,可借助特异性抗体对这类特定修饰的氨基酸进行免疫检测。遵循这一思路,课题组探索性地将来自Cell Signaling Technology的一株“抗羟脯氨酸抗体”首次应用于不同时期纤维化肺组织的免疫组化检测,观察到了完美证实图2假说的实验现象:纤维化自愈期,富含羟脯氨酸的胶原片段出现局部且胞内聚集的现象,形成了独特的“胞内羟脯氨酸印记”(图3a)。经病理软件精准分析,发现纤维化自愈期羟脯氨酸阳性信号的总强度与纤维化高峰期无差别(图3b)。

图3 肺纤维化自愈期存在“胞内羟脯氨酸印记”现象
上述创新性的研究结果被Eur Respir J三位审稿人高度评价,认为“胞内羟脯氨酸印记”现象的发现提示业内:传统生化法检测羟脯氨酸含量无法真实反映胶原的存在状态,在抗纤维化药效学评价中要谨慎应用这一方法学评价纤维化的严重程度。
胶原沉积是所有器官纤维化的共同特征,根据权威数据统计,人类45%的疾病死亡与器官纤维化相关。因此,本研究的发现及相关方法学的建立对其他器官纤维化的研究也将具有更为广泛的拓展意义。
建立了多维度的肺纤维化评价方法学
1.基于micro-CT影像的肺部通气功能分析:依据micro-CT影像的HU (Hounsfield Unit) 值在肺部细致切割出不同通气功能的区域,建立了无创动态分析纤维化肺组织通气状态的新方法学。

图4 基于CT影像的肺部通气功能分析
2.探查纤维化进程中胶原分子降解事件的方法学:本研究采用了特异识别单股胶原的CHP探针来探查纤维化肺组织中的胶原降解事件。该探针是中山大学附属五院分子影像学广东省重点实验室李旸教授的研发创造,本研究是首次将该探针应用于肺纤维化恢复期模型,为后续的应用提供了可借鉴的范例。

图5 CHP探针探查胶原降解的原理
3.抗羟脯氨酸抗体探查胶原分子的定位信息:抗羟脯氨酸抗体以往主要与免疫沉淀技术相结合用于少数胞内信号转导分子羟基化修饰的检测。本研究首次将该抗体应用于纤维化组织中胶原及其降解片段组织细胞学定位的分析。
该研究论文的第一作者为贵州医科大学宋盛仁博士和实验室傅振利博士等,通讯作者为苏金教授和钟南山院士。
论文原文:https://erj.ersjournals.com/content/early/2021/09/16/13993003.00864-2021
















