实验室唐潇潇教授团队揭示糖皮质激素治疗特发性肺纤维化效果不佳的关键原因
2022-06-038101近日,实验室肺纤维化学组唐潇潇教授团队在肺纤维化研究领域有重要新进展,题为 “Induction of Connective Tissue Growth Factor Accounts for The Inability of Glucocorticoid Suppression on Pulmonary Fibrosis”的原创性研究成果发表在国际著名出版集团Wiley旗下的临床和转化医学期刊《Clinical and Translational Medicine》(中科院JCR一区,IF=11.492)。该研究揭示了糖皮质激素治疗特发性肺纤维化效果不佳的关键原因。
特发性肺纤维化(IPF)是一种病因不明、进展迅速、死亡率高的间质性肺疾病,患者的中位生存期只有2-3年,且缺乏有效的治疗药物。糖皮质激素曾被用于IPF的治疗,但临床疗效欠佳。有研究推测IPF患者对糖皮质激素的敏感性下降,但数据有限、一直未有定论。

IPF患者的激素敏感性和反应性正常;在有效发挥抗炎作用的基础上,糖皮质激素仍无法抑制肺纤维化的进展
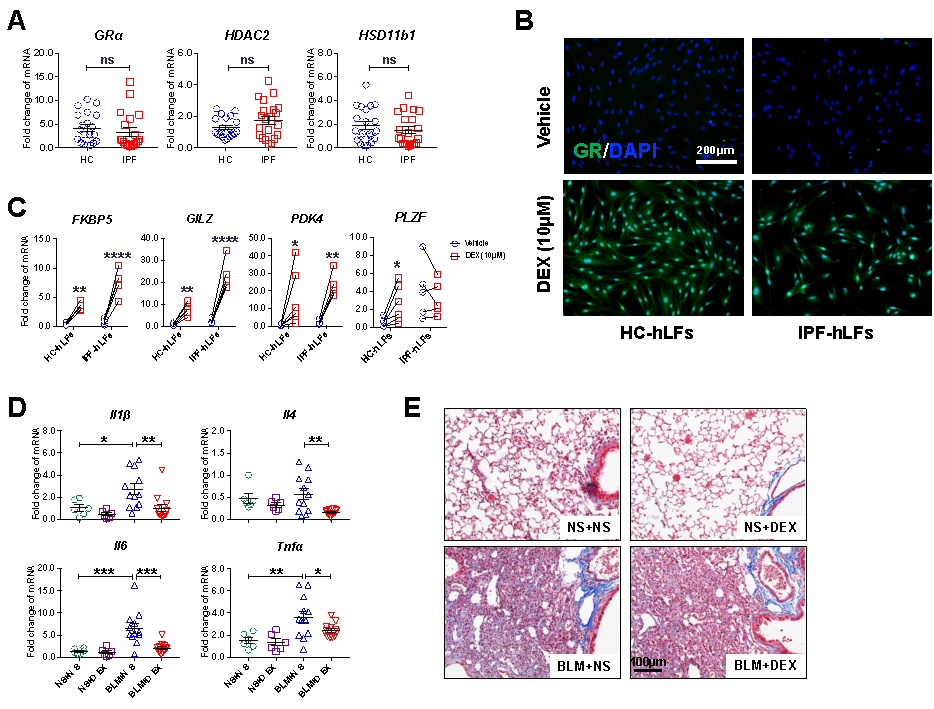
我们的研究发现,IPF患者肺组织中糖皮质激素敏感性相关因子(如GRα、HDAC2、HSD11b1)的表达与健康对照肺组织相比并无统计学差异。在糖皮质激素地塞米松(DEX)的刺激下,IPF来源的肺成纤维细胞中,细胞核内糖皮质激素受体增多,激素诱导性基因表达上调,且上调程度不亚于正常对照组,表明IPF患者的激素敏感性和反应性正常。在博莱霉素诱导的肺纤维化小鼠肺部,DEX虽可有效降低炎症因子的表达,但却无法扭转肺纤维化的发展,这与糖皮质激素治疗IPF的临床效果相符。

糖皮质激素对促纤维化因子具有双重调控作用;通过上调CTGF介导促纤维化效应
体外实验显示,DEX促进了IPF来源的肺成纤维细胞中纤连蛋白(Fibronectin) 和α-平滑肌肌动蛋白(α-SMA)的表达。进一步探究其中的分子机制,我们发现DEX对不同的促纤维化因子具有不同的调控作用,即DEX虽可降低转化生长因子-β1(TGF-β1)和血小板源性生长因子-b(PDGF-b)的表达,但同时也上调了结缔组织生长因子(CTGF)的表达。进一步通过使用中和抗体、siRNA和抑制剂等在IPF患者来源的肺成纤维细胞中进行功能性实验,我们证实了CTGF为介导DEX上调Fibronectin和α-SMA表达的关键分子。

糖皮质激素对促纤维化因子双重调控作用的示意图
本研究首次证明了IPF患者的激素敏感性和反应性正常,明确了领域内这一长期有争议的问题,并揭示了糖皮质激素治疗IPF效果不佳的关键原因,阐明了糖皮质激素通过上调CTGF介导促纤维化效应,为IPF的治疗提供新思路和重要的科学依据。
实验室唐潇潇教授和钟南山院士为论文通讯作者,博士研究生王昭妮为论文第一作者。本论文得到国家海外高层次引进人才项目、国家自然科学基金、广东省珠江人才计划本土创新科研团队项目等基金的资助。
















