实验室在新冠病毒中和抗体及逃逸群体免疫研究获得进展
2022-11-121813近日,实验室、广州医科大学、中科院广州生物医药与健康研究院、广州实验室等合作在《Nature Microbiology》发表题为“SARS-CoV-2 Delta and Omicron variants evade population antibody response by mutations in a single spike epitope”的研究论文。
SARS-CoV-2从2019年底爆发至今仍在全球持续蔓延,严重影响了人类健康及社会经济。在自然感染和疫苗接种建立的群体免疫压力作用下,SARS-CoV-2不断发生变异以逃避抗体的中和,不断出现的突变株对疫苗和抗体药物的有效性造成了巨大的挑战。因此,阐明突变株逃逸人群抗体的机制,对下一代疫苗及抗体药物的设计与开发具有重要意义。
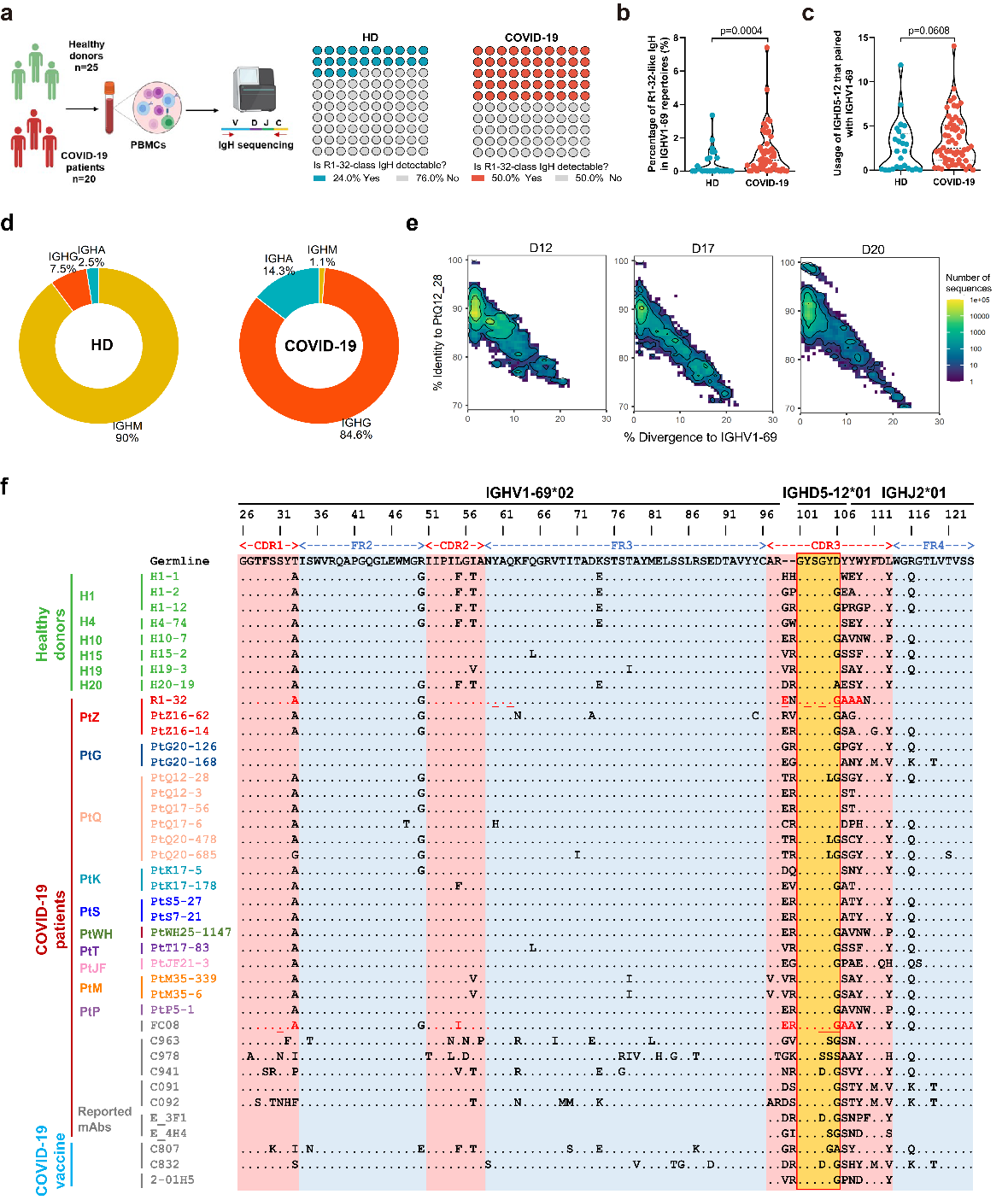
该研究发现一株靶向RBD半隐藏表位并具有高亲和力的人源中和抗体R1-32,主要通过打开刺突蛋白并将其瓦解的方式使刺突蛋白无法介导膜融合从而抑制病毒入侵细胞。小鼠实验显示针对新冠病毒原始株感染,R1-32具有良好的保护效果。抗体组库分析显示由IGHV1-69编码的类R1-32抗体在新冠感染人群中被广泛诱导。这是继此前发现的新冠特异性IGHV3-53和IGHV1-58人群共享抗体谱系之后,被发现的又一类由IGHV1-69编码的新冠特异性人群公共性抗体谱系。研究团队通过冷冻电镜解析发现R1-32主要利用HCDR2编码的胚系疏水残基I52、I54、L55和I57与刺突蛋白上的疏水残基L452、F490和L492形成的疏水作用力对于抗体识别抗原具有重要作用,进一步实验证明了R1-32抗体能够被携带L452R的重要变异株如Delta, Omicron BA.2, BA.4/5逃逸。
鉴于R1-32是利用IGHV1-69编码的胚系残基识别RBD且关键识别部位为突变热点,研究团队运用了高通量抗体组库测序技术对类R1-32抗体在人群的分布情况进行了分析(图1)。结果发现该类抗体在新冠病毒感染者及疫苗接种者中都被广泛诱导,提示IGHV1-69编码的类R1-32抗体是抗体群体免疫的重要组成部分,并很有可能是刺突蛋白452,490出现突变的主要免疫压力。该研究鉴定了由IGHV1-69编码的一类新冠刺突蛋白特异性人群抗体谱系,揭示了代表性抗体R1-32独特的表位特征与中和机制,并阐释了其对突变株的免疫选择压力,对下一代新冠疫苗及抗体药物的设计与评估具有重要意义。

实验室熊晓犁研究员、陈凌研究员、何俊研究员及陈新文研究员为本论文共同通讯作者,陈凌实验室博士研究生何平、颜奇鸿、熊晓犁实验室博士后刘邦慧、何俊实验室高夕杰研究助理、武汉病毒所裴荣娟副研究员为本论文共同第一作者。本论文得到国家自然科学基金项目、中国科学院战略科技先导项目、广州市科学计划重点项目、广东省自然科学基金、呼吸疾病国家重点实验室自主项目、粤港澳呼吸系统传染病联合实验室项目的支持。
论文原文链接:https://www.nature.com/articles/s41564-022-01235-4
















