杨子峰教授课题组揭示流感病毒与细菌共感染加剧COPD小鼠炎性肺损伤以及改变其肠道菌群
2023-03-234054实验室杨子峰教授课题组、昆明医科大学杨为民教授团队与昆明理工大学夏雪山教授团队共同开展香烟烟雾暴露合并流感病毒/未分型流感嗜血杆菌(NTHi)共感染致慢性阻塞性肺疾病(COPD)小鼠急性加重的致病机制研究,发现共感染加剧COPD小鼠炎性肺损伤,同时引起肠道菌群失调。该论文“Coinfection with influenza virus and non-typeable Haemophilus influenzae aggregates inflammatory lung injury and alters gut microbiota in COPD mice”于2023年3月16日被《Frontiers in Microbiology》杂志接收。

急性加重与COPD死亡率密切相关。其中,感染是COPD急性加重(AECOPD)的主要原因,约70~85%的AECOPD与呼吸道病毒和细菌感染有关,二者合并感染占AECOPD的6.5~27%。研究揭示了流感病毒和细菌具有协同关系,流感可增加继发细菌感染的易感性和疾病严重性。此外,越来越多证据表明肠道和呼吸道存在关联,肠道菌群与宿主免疫的相互作用会影响疾病进展。然而,共感染在AECODP中如何影响宿主炎症反应和肠道菌群组成尚未清楚。
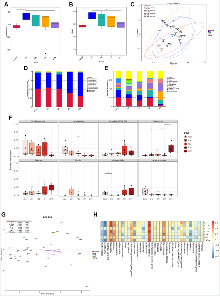
本研究采用口鼻香烟烟雾暴露系统构建了COPD小鼠模型,进一步用H1N1流感病毒和NTHi感染小鼠诱导急性加重。结果显示,H1N1和NTHi的合并感染引起COPD小鼠更高死亡率、更严重的肺组炎性浸润以及更显著的肺功能下降。H1N1增强NTHi的增殖,而NTHi对H1N1复制无影响。此外,共感染促进了巨噬细胞、M1型巨噬细胞、中性粒细胞、单核细胞、NK细胞和CD4+T细胞在肺部的募集,并使肺泡巨噬细胞耗竭。合并感染也导致了COPD小鼠肠道菌群多样性降低,其中Muribaculaceae,Lactobacillus,Akkermansia,Lachnospiraceae和Rikenella菌属与肺部细胞因子呈现负相关关系,而Bacteroides与细胞因子呈现正相关的关系。

图1. 共感染加剧COPD小鼠的肺功能下降
图2. 共感染影响COPD小鼠的肺部免疫细胞

图3. 共感染引起COPD小鼠肠道菌群的失调并与肺部细胞因子表达相关
杨子峰教授、昆明医科大学杨为民教授和昆明理工大学夏雪山教授为本文并列通讯作者。实验室吴晓博士研究生、李润峰博士和林正诗教授为本文共同第一作者。该项目获得国家中医药多学科交叉创新团队项目和国家自然科学基金等项目支持。
















