赵金存教授团队开发针对三种高致病性冠状病毒的新型广谱纳米颗粒疫苗
2023-12-211880近20年来,三种高致病性冠状病毒(SARS-CoV, MERS-CoV, SARS-CoV-2)在全球范围内的爆发和流行,严重威胁世界各地人民的生命健康,针对多种高致病性冠状病毒的广谱疫苗开发一直是研究热点。赵金存教授团队与国内外多家单位合作,构建三种高致病性冠状病毒三联体纳米颗粒疫苗,并且在小鼠和食蟹猴模型中评价该广谱疫苗的免疫原性以及广谱保护效果。相关成果在国际期刊Advanced Science在线发表了题为 “Mosaic RBD nanoparticles elicit protective immunity against multiple human coronaviruses in animal models”的学术论文。

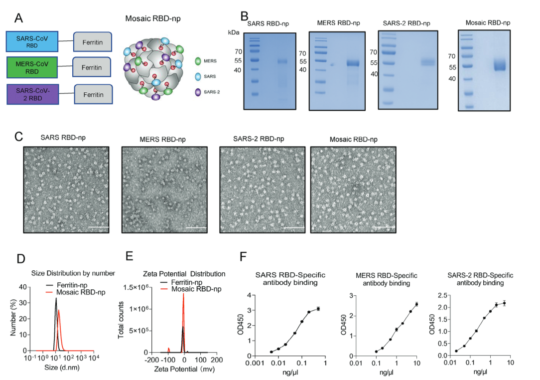
本项目研究借助铁蛋白纳米颗粒能够多重展示抗原、增强抗原的免疫原性特征,构建3种高致病性冠状病毒的受体结合区域RBD分别与铁蛋白ferritin融合表达的真核表达质粒,共同转染宿主细胞后,获得 3种高致病性冠状病毒的三联体纳米颗粒疫苗。具体将构建好的三种 RBD-ferritin 的真核表达质粒(质粒的摩尔质量按 1:1:1) 通过共转染进 Freestyle 293F 悬浮细胞,利用亲和层析的方法纯化出融合蛋白,随后在体外组装成展示三种高致病性冠状病毒RBD的纳米颗粒,并通过负染电镜,DLS 等一系列的实验技术手段,确认了三联体纳米颗粒能够正确组装,并成功展示三种外源抗原(图1)。

(图1 三联体纳米颗粒疫苗的构建及表征)
此外,本研究在小鼠以及食蟹猴模型中,评估了三联体纳米颗粒疫苗的免疫原性。实验结果显示:三联体纳米颗粒疫苗免疫机体后能够有效刺激小鼠体内的抗体应答,产生针对三种高致病性冠状病毒具有广谱中和能力的抗体,并且能够刺激小鼠体内产生Th1型偏向性的细胞免疫应答,有效诱导机体的Tfh细胞及GC细胞的活化。

(图2 三联体纳米颗粒疫苗免疫小鼠后能够有效刺激机体的抗体应答反应)
此外,本项目研究发现三联体纳米颗粒疫苗免疫食蟹猴后能够有效刺激食蟹猴体内的抗体应答反应,包括结合抗体、中和抗体和特异性B细胞等,表现良好,为此三联体纳米颗粒疫苗开展临床实验提供实验数据基础 (图3)。

(图3 三联体纳米颗粒疫苗免疫食蟹猴后能够有效刺激机体的抗体应答反应)
研究团队进一步分别通过三种高致病性冠状病毒感染小鼠的模型,评估了三联体纳米颗粒疫苗免疫保护效果。三种高致病性冠状病毒分别攻毒后进行各项保护效果评估。结果显示:三联体纳米颗粒疫苗免疫Mosaic-RBD-Ferritin免疫后,在小鼠感染SARS-CoV, MERS-CoV, SARS-CoV-2 WT以及Beta毒株时能够明显减轻小鼠感染后的体重下降的情况,并能有效的抑制病毒在肺部的复制,同时也能显著改善小鼠肺组织因感染所引起的炎症细胞浸润情况,保护小鼠免受三种高致病性病毒的感染。

(图4 三联体纳米颗粒疫苗能够在三种高致病性冠状病毒感染时对小鼠提供有效保护作用)
此外,本项目研究发现三联体纳米颗粒疫苗免疫小鼠刺激小鼠所产生的中和抗体具有较好的广谱性,能够有效中和SARS-CoV-2的多种突变株,对目前流行的EG.5毒株仍保留有中和能力。并且三联体纳米颗粒疫苗免疫能够对小鼠提供持久性的免疫保护,加强免疫5个月后,三联体纳米颗粒疫苗免疫后的小鼠依然能够有效抵御SARS-CoV-2 WT以及突变株的感染 (图5)。

(图5 二免5个月后三联体纳米颗粒疫苗能够在SARS-CoV-2 WT及VOC感染时对小鼠提供有效保护作用)
实验室张艳君博士后、孙静教授、李素香硕士、饶海月硕士、广州海关技术中心戴俊主任,美国爱荷华大学郑健教授为本文共同第一作者,赵金存教授、肇静娴教授、霍健东教授,美国爱荷华教授Stanley Perlman 为共同通讯作者;本研究获得科技部重点专项和国家自然科学基金等多个项目的支持。
原文链接:Y. Zhang, J. Sun, J. Zheng, S. Li, H. Rao, J. Dai, Z. Zhang, Y. Wang, D. Liu, Z. Chen, W. Ran, A. Zhu, F. Li, Q. Yan, Y. Wang, K. Yu, S. Zhang, D. Wang, Y. Tang, B. Liu, L. Cheng, J. Huo, S. Perlman, J. Zhao, J. Zhao, Mosaic RBD Nanoparticles Elicit Protective Immunity Against Multiple Human Coronaviruses in Animal Models. Adv. Sci. 2023, 2303366. https://doi.org/10.1002/advs.202303366
















