杨子峰教授团队研制流感、新冠新型十价mRNA疫苗,助力呼吸道病毒的防控
2024-08-131416近日,实验室杨子峰教授团队在一区top期刊mBio在线发表了题为“A decavalent composite mRNA vaccine against both influenza and COVID-19”[1]的研究。该研究利用阿格纳生物制药自主开发的mRNA-LNP疫苗平台,将编码季节性流感病毒、具有潜在大流行风险的禽流感病毒血凝素(HA)蛋白以及新型冠状病毒刺突(S)蛋白的10种mRNA包装为一种新型多价mRNA疫苗,并详细评估了该疫苗的生化特性、免疫原性及在动物模型中的广谱保护能力。实验室、广州医科大学附属第一医院、广州呼吸健康研究院、国家呼吸医学中心、广州国家实验室、澳门科技大学杨子峰教授、潘蔚绮教授,中国科学院广州生物医学健康研究院、阿格纳生物医药张必良教授和广州海关技术中心戴俊主任为共同通讯作者;杨子峰团队王洋副教授、马钦海副教授和阿格纳生物医药李曼博士为本文共同第一作者。该项目获得国家自然科学基金等项目支持。

自新冠肺炎疫情发生以来,流感病毒与新冠病毒的叠加流行风险引起了全球关注。疫苗接种是预防病毒传染病最有效的工具,当前迫切需要研发能够同时抵抗多种呼吸道病原体的高效联合疫苗。mRNA疫苗具有研发周期短、灵活性强和成本效益高等优势,在新冠肺炎大流行期间首次获得了临床使用授权且效果显著,为呼吸道传染病的有效预防提供了可靠的解决方案。
本研究构建了一种十价mRNA疫苗(FLUCOV-10),以预防新冠病毒、季节性流感病毒和禽流感病毒的不同亚型或毒株。FLUCOV-10的mRNA编码2023年北半球流感季使用的四价流感疫苗HA蛋白、具有大流行风险的H5和H7亚型禽流感病毒HA蛋白,以及新冠病毒原始株与三个奥密克戎变异株的S蛋白。每种mRNA成分被单独封装在脂质纳米颗粒 (LNP) 中,最终混合在一起形成FLUCOV-10疫苗。

图1 FLUCOV-10的mRNA疫苗组成
研究结果显示,FLUCOV-10疫苗诱导机体产生了针对同源和异源流感病毒和新冠病毒的广谱IgG抗体、中和抗体和Th1型细胞免疫应答。这些结果提示FLUCOV-10 具有较强的广谱免疫原性。

图2 FLUCOV-10接种后在BALB/c小鼠体内诱导产生的体液免疫反应
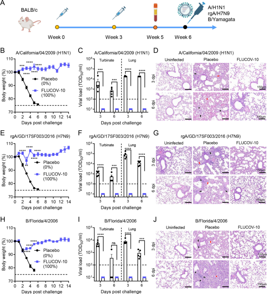
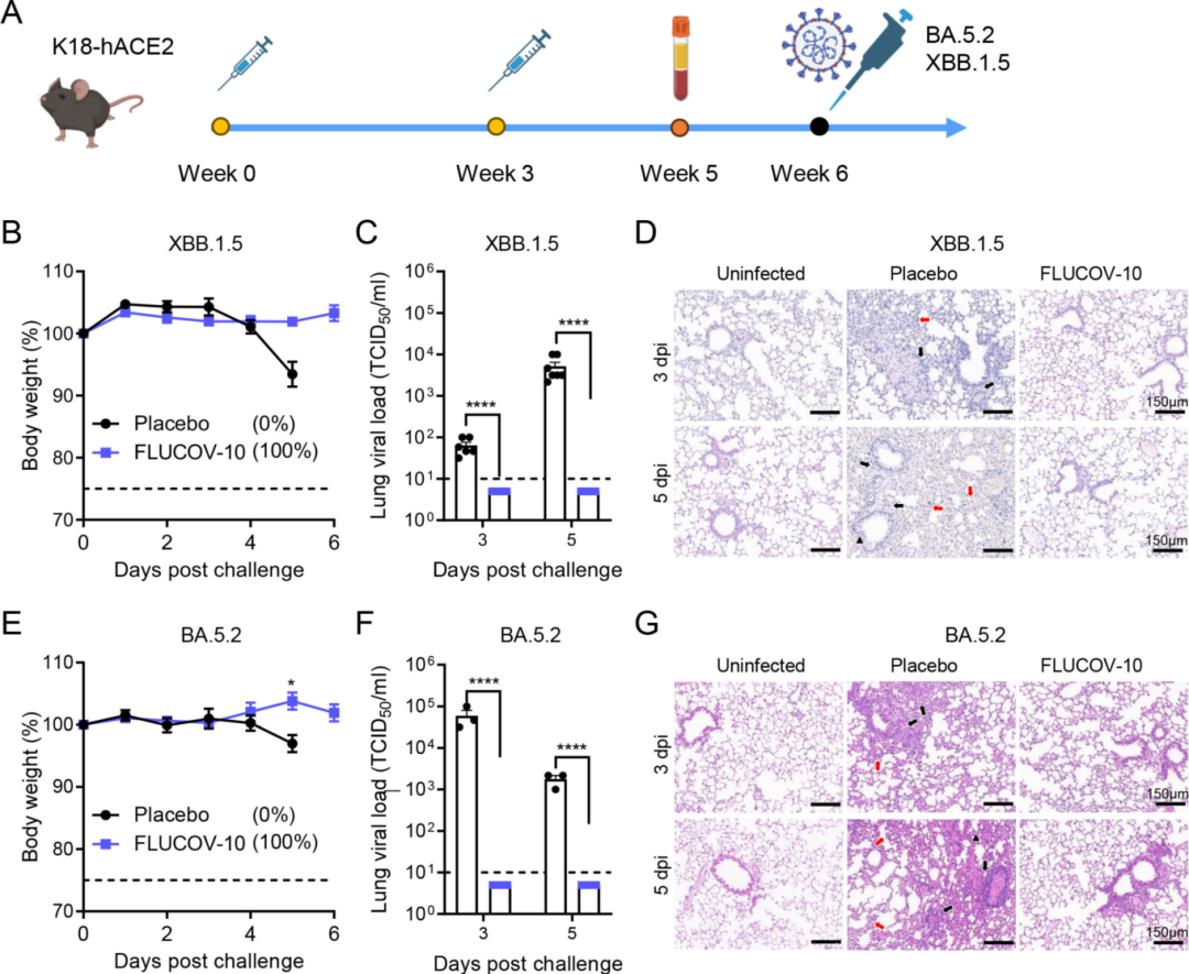
小鼠完成2剂疫苗接种后的3周内,经鼻腔接种甲型H1N1pdm09、H7N9流感病毒、乙型Yamagata系流感病毒或XBB.1.5、BA.5.2毒株新冠病毒,并持续监测其体重减轻情况和存活率,结果显示,与使用安慰剂的小鼠相比,FLUCOV-10免疫组小鼠体重下降明显较少,并对小鼠的同源和异源攻毒提供了完全保护。同时,研究发现,在感染后第3天和第6天,FLUCOV-10免疫小鼠的上呼吸道和下呼吸道中在均未检测到病毒的复制,且肺部病理损伤显著少于安慰剂组。总之,FLUCOV-10 对同源和异源病毒流感病毒和新冠病毒都提供完全的保护作用,可有效防止病毒复制、肺部病变和呼吸道炎症。

图3 FLUCOV-10 对BALB/c小鼠不同亚新流感病毒攻毒提供完全保护

图4 FLUCOV-10 对K18-hACE2小鼠不同毒株新冠病毒攻毒提供完全保护
本研究揭示了FLUCOV-10优异的免疫原性和保护效力,能够有效应对多种流感病毒和新冠病毒及其变异株的感染,提示其在同时预防流感和新冠病毒感染方面具有巨大潜力。FLUCOV-10疫苗的成功研制将为应对呼吸道病毒威胁提供新的解决方案,有望在未来成为预防和控制流感病毒、新冠病毒及其他潜在流行病的重要工具。
[1] Wang Y, Ma Q, Li M, et al. A decavalent composite mRNA vaccine against both influenza and COVID-19, mBio, 2024,
原文链接:http://doi.org/10.1128/mbio.00668-24
















