钟南山/张清玲教授牵头C-BIOPRED研究重要发现 在《Allergy》发表
2025-06-19735
2025年6月16日,钟南山/张清玲教授团队在国际过敏领域顶刊《Allergy》(IF: 12.6, 中科院一区)在线发表研究“Role for Complement C5 in Eosinophilic Inflammation of Severe Asthma”。 该研究基于C-BIOPRED队列取得新突破,同时利用基础研究的手段揭示了重度哮喘关键新靶点。
研究背景
重度哮喘是一种高度异质性疾病,其临床治疗需求受到广泛关注。基于在中国,有关成人重度哮喘的流行病学及疾病特征了解甚少。确定具有不同发病机制和临床特征的重度哮喘表型对帮助开发直接针对特定疾病特征的个性化治疗策略具有重大意义。
C-BIOPRED(Chinese Biomarkers for the Prediction of Respiratory Disease Outcomes)是中国首个针对重度哮喘的大型多中心登记研究,旨在系统评估中国人群重度哮喘的流行病学特征、临床表型、诊疗现状及潜在生物标志物,并为精准治疗和新药研发提供理论依据。该研究于2015年正式启动,由广州医科大学附属第一医院国家呼吸医学中心、国家呼吸疾病临床医学研究中心及广州呼吸健康研究院牵头,联合全国33家医疗机构共同开展。研究团队汇聚国内呼吸病学领域顶尖专家,由钟南山院士担任全国首席研究者(PI),张清玲教授及其团队为主要组织者。此外,研究特邀英国帝国理工学院心肺疾病研究所Kian Fan Chung教授(欧洲U-BIOPRED重度哮喘登记研究的核心专家)担任国际顾问,确保研究设计与国际前沿接轨。
前期研究团队系统总结了中国成人重度哮喘人群的疾病特征、临床表型及炎症内型特征,并深入分析其与气道炎症生物标志物的相关性。同时,团队整合英国生物银行(UK Biobank)公开数据库,首次探讨了居住区绿色植被暴露与哮喘发病风险的关联,进一步揭示空气污染在此过程中的中介作用及遗传易感性的潜在影响。相关成果发表于《Clinical and Translational Medicine》、《Clinical and Translational Allergy》、《Chinese Medical Journal》及《Ecotoxicology and Environmental Safety》等权威期刊【1-4】,为哮喘的精准预防提供了关键科学依据。近日研究团队基于C-BIOPRED队列取得新突破,同时利用基础研究的手段揭示了重度哮喘关键新靶点,研究成果发表在国际过敏领域顶刊《Allergy》(IF: 12.6, 中科院一区)。
研究概要
本研究利用C-BIOPRED队列重度哮喘患者的痰蛋白组学表达谱与临床、生理及各类炎症指标进行综合分析,发现补体和凝血级联反应与嗜酸性粒细胞计数及FeNO等2 型炎症标志物呈正相关。在嗜酸性重度哮喘患者中,补体 C5 及其下游蛋白显著上调。纵向随访结果显示补体C5 表达降低的患者嗜酸性炎症减轻、肺功能改善。随后通过单细胞测序确定巨噬细胞是补体 C5 的主要来源。进一步的动物实验探究了补体 C5 在哮喘小鼠中的致病作用,证实其在哮喘嗜酸性炎症中的重要性。

图1 研究图形摘要
研究结果
痰蛋白质组测序+加权基因共表达网络分析(WGCNA)分析:健康对照和重度哮喘患者蛋白组学分析发现:与2型炎症标志物(血/痰嗜酸性粒细胞、FeNO等)高度相关的“棕色模块”富集了补体与凝血通路通路。棕色模块中补体C5及其下游成分C6~C9明显上调。

图2 C-BIOPRED蛋白组识别相关潜在模块基因
在高嗜酸性重度哮喘组中,C5表达显著高于低嗜酸性重度哮喘组及对照组。C5表达水平与嗜酸性粒细胞百分比、FeNO、血嗜酸性粒细胞计数等2型炎症指标呈正相关。纵向分析显示,随访1年后C5表达下降的患者,其肺功能更好且嗜酸性炎症介质(如RNASE2、PRG2、EPX)表达明显降低。
单细胞转录组分析:对4例重度嗜酸性哮喘患者的肺泡灌洗液及支气管黏膜活检样本,与4例健康对照样本进行单细胞RNA测序分析,共鉴定出10种主要细胞类型,补体C5主要在巨噬细胞群中高表达,而其受体C5aR1在多种细胞(包括嗜酸性粒细胞、中性粒细胞)上表达,C5aR2在嗜酸性粒细胞中最高。基因集评分也表明补体级联通路在巨噬细胞中富集。免疫荧光染色证实,哮喘患者气道巨噬细胞和嗜酸性粒细胞中补体C5及其受体C5aR的表达水平均显著高于对照组。

图3 单细胞 RNA 测序揭示了表达 C5 和 C5 受体的细胞类型和细胞间相互作用
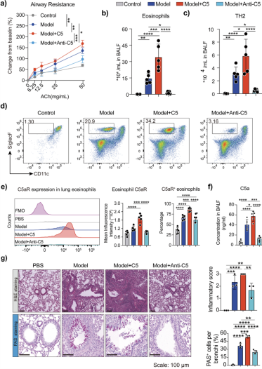
动物模型验证与干预实验:在激素抵抗型哮喘小鼠模型中(联合HDM+低剂量LPS诱导),给予重组小鼠C5可显著加剧气道高反应性、嗜酸性粒细胞炎症浸润及粘液分泌,同时提升Th2细胞数量。而使用抗C5抗体处理则显著抑制这些炎症反应指标。

图4 补体 C5 促进激素抵抗性小鼠哮喘模型中的嗜酸性粒细胞炎症
此外,在IL-5转基因小鼠中每日鼻内滴注重组C5,可诱发气道阻力升高、嗜酸性粒细胞炎症浸润及黏液分泌、嗜酸粒细胞蛋白酶(EPX)和阳离子蛋白(ECP)表达升高。以上结果均表明C5可以加剧嗜酸性哮喘小鼠模型的炎症表型,而C5a受体阻断剂(如C5aR1拮抗剂)可有效逆转C5介导的炎症反应。
研究意义
本研究通过多维度证据,阐明补体C5在嗜酸性重度哮喘中发挥关键驱动作用,为疾病机制解析及靶向治疗提供了新理论依据。针对C5/C5a高表达的重度哮喘患者,靶向抑制补体C5通路(如采用C5抑制剂,C5a受体拮抗剂)有望成为新型治疗策略,可显著抑制哮喘嗜酸性炎症级联反应,降低急性发作风险,阻止疾病进程,从而改善患者长期预后。
致谢
C-BIOPRED全国33家中心及其团队

项目资助方:阿斯利康公司
作者信息
通讯作者:
钟南山(广州医科大学附属第一医院)
张清玲(广州医科大学附属第一医院)
Kian Fan Chung(伦敦帝国理工学院)
共同第一作者:
董聪(广州医科大学附属第一医院)
卢少华(广州医科大学基础医学院)
邓振安(广州医科大学附属第一医院)
蔡旭亮(广州医科大学附属第一医院)
沈华浩(浙江大学医学院附属第二医院)
时国朝(上海交通大学医学院附属瑞金医院)
















