Cell Reports | 赵金存教授团队揭示MERS-CoV附属蛋白诱导机体保护性细胞免疫应答
2026-03-026482月26日,实验室赵金存教授团队在 Cell Reports 在线发表题为“Unveiling the Epitope Repertoires and Protective Roles of MERS-CoV-Specific T-Cells in Mice”的研究论文,系统解析了MERS-CoV特异性T细胞表位图谱及ORF特异性T细胞体内保护作用。

中东呼吸综合征冠状病毒(MERS-CoV)是近二十余年出现的三大高致病性人畜共患β冠状病毒之一。该病毒于2012年沙特阿拉伯疫情期间首次被鉴定,目前仍在流行,严重威胁人类健康,且尚无有效的预防性疫苗或特效抗病毒治疗方法。因此,阐明MERS - CoV感染的免疫致病机制至关重要。
小鼠是广泛应用于病毒-宿主免疫互作研究的小型动物模型,但小鼠体内MERS-CoV特异性T细胞所识别的表位仍未明确;MERS-CoV特异性T细胞应答规律,及其在感染和免疫中的作用尚未被阐明;MERS-CoV所特有的附属蛋白(ORFs)能否诱导细胞免疫应答及ORF特异性T细胞的免疫特征和抗病毒作用仍未知。利用MERS-CoV感染的小鼠模型,团队成功绘制了C57BL/6和BALB/c小鼠中MERS-CoV特异性T细胞表位图谱,并发现呼吸道中ORF4b特异性CD4+和ORF5特异性CD8+ T细胞具有多细胞因子分泌能力、高抗原亲和力、活体内杀伤功能等效应功能特征。ORF4b特异性记忆性CD4+和ORF5特异性记忆性CD8+ T细胞通过促进病毒清除在MERS-CoV感染中发挥保护作用。该研究有助于加深对抗MERS-CoV T细胞应答的理解,并从T细胞免疫的角度为设计新型疫苗提供实验证据和理论指导。
研究主要发现
一、成功鉴定C57BL/6和BALB/c小鼠中MERS-CoV特异性T细胞表位图谱

图1. C57BL/6小鼠中MERS-CoV特异性T细胞表位鉴定
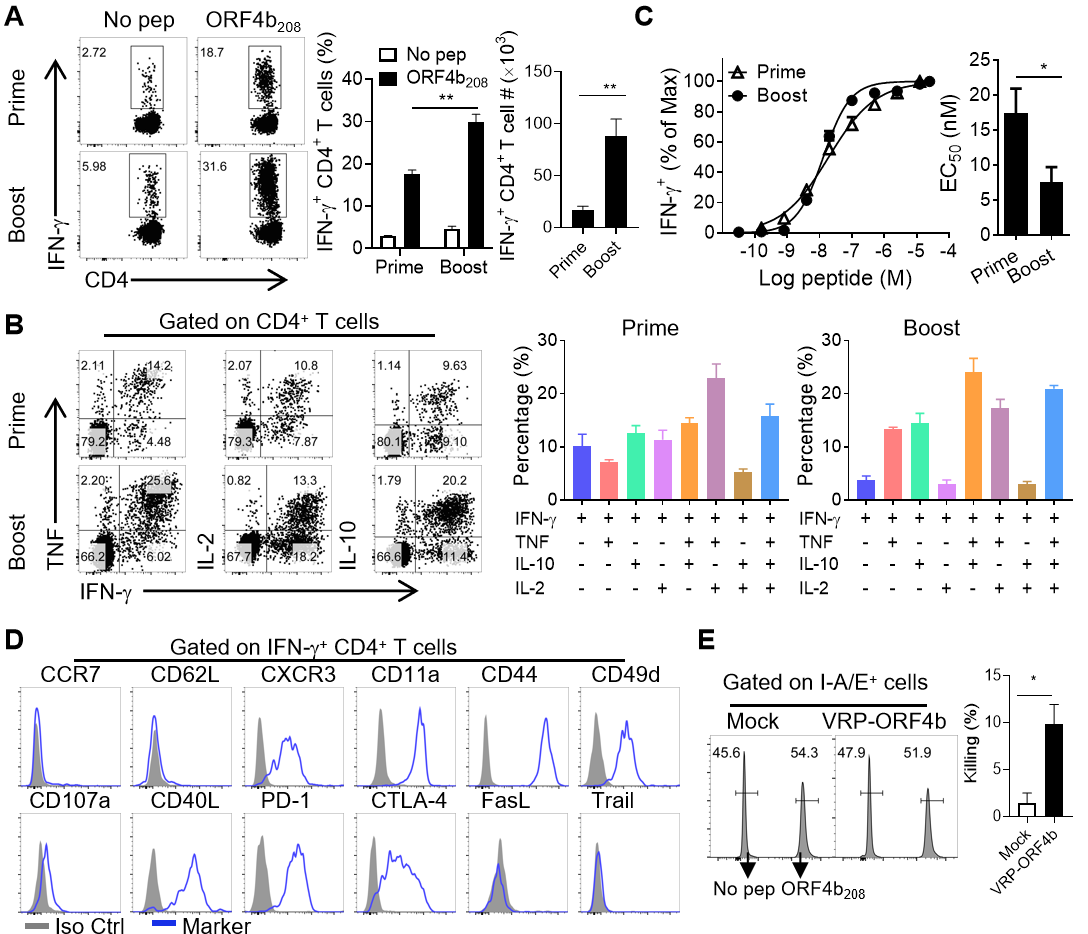
二、发现呼吸道中ORF4b208特异性CD4⁺ T细胞和ORF5167特异性CD8⁺ T细胞具有多功能性
团队首先以滴鼻的方式使用表达ORF4b和ORF5的VRP疫苗载体免疫小鼠,然后检测呼吸道中特异性T细胞的免疫功能特征。结果显示VRP免疫可以成功诱导C57BL/6小鼠中ORF4b208特异性CD4⁺ T细胞应答和BALB/c小鼠中ORF5167特异性CD8⁺ T细胞应答,且ORF特异性T细胞具有较高的抗原敏感性、多细胞因子分泌能力、对靶细胞有较强的杀伤能力等效应功能。

图2. C57BL/6小鼠呼吸道中MERS-CoV ORF4b208 CD4+T细胞效应功能特征
三、揭示ORF4b208-CD4⁺ T细胞和ORF5167-CD8⁺ T细胞可以发挥促进肺脏病毒清除的免疫保护作用
为解决小鼠对MERS-CoV不易感的难题,团队使用表达MERS-CoV受体hDPP4的腺病毒转导的方式使小鼠肺脏表达hDPP4,然后利用VRP免疫/腺病毒转导/MERS-CoV感染的策略进行ORF特异性T细胞体内保护作用验证,结果显示VRP-ORF免疫可以加速小鼠肺脏病毒清除,而VRP-ORF免疫血清过继转移并不会促进病毒清除,从而证明ORF4b208-CD4⁺ T细胞和ORF5167-CD8⁺ T细胞发挥促进病毒清除的免疫保护作用。

图3. ORF4b208-CD4⁺ T和ORF5167-CD8⁺ T细胞促进小鼠肺脏病毒清除
赵金存教授、孙静教授、肇静娴教授为该论文的共同通讯作者。庄珍教授、附属第一医院罗嘉莹博士、张国娴硕士和硕士研究生何依芳为共同第一作者。该研究得到了国家重点研发计划、国自然等项目的资助。
原文链接:https://www.sciencedirect.com/science/article/pii/S221112472600121X?via%3Dihub















