实验室张孝文教授课题组在MUC1研究领域取得新进展
2022-02-171918近日,实验室过敏性肺疾病学组张孝文教授课题组在国际过敏与变态反应中的权威期刊《Allergy》(IF=13.14)发表了题为“MUC1 deficiency induces the nasal epithelial barrier dysfunction via RBFOX3 shortage augment ubiquitin-proteasomal degradation in allergic rhinitis pathogenesis”的研究成果。
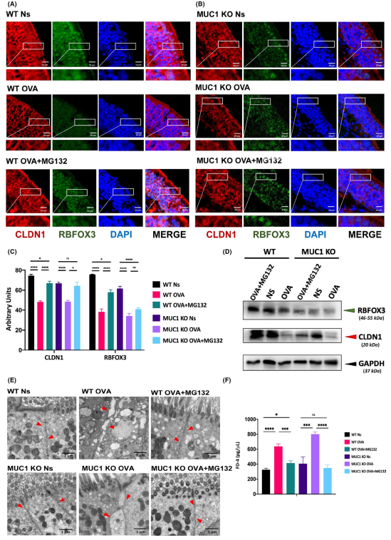
与健康对照组相比,变应性鼻炎患者鼻粘膜中CLDN1表达和RBFOX3表达水平降低 研究结果发现,与健康对照组相比,在变应性鼻炎(AR)的患者中观察到RBFOX3 缺陷的鼻上皮细胞,并且CLDN1 和RBFOX3在 AR 患者的鼻粘膜中的表达显着下调。推测可能是由 RBFOX3 调节的 CLDN1 泛素化参与 了MUC1 介导的 AR 发病机制。进一步的体内实验表明,在运用泛素-蛋白酶体抑制剂 MG132 鼻腔给药建立 AR 小鼠模型中,CLDN1 和 RBFOX3 的表达水平显着增加,小鼠的疾病症状和鼻腔炎症明显改善。总之, MUC1 缺乏通过RBFOX3表达下调来增强 AR 中的泛素-蛋白酶体的降解来进一步抑制 CLDN1 的表达。此外,MG132 鼻腔给药也可通过减少鼻上皮物理屏障功能障碍来缓解 AR。

MG132鼻腔给药在AR小鼠鼻黏膜中的作用
实验室张春意、王义琰为共同第一作者,实验室PI张孝文教授、卢文菊教授和杨平常教授为本文共同通讯作者。“MUC1-deficiency promotes nasal epithelial barrier dysfunction in subjects with allergic rhinitis.”于2019年8月发表后,这是张孝文教授作为第一通讯作者在MUC1研究领域发表的第二篇10分以上的论文。
















