张孝文教授团队发现热刺激促进肥大细胞外泌体分泌治疗哮喘新思路
2023-04-232022近日,张孝文教授团队在国际知名医学杂志《Allergy》(IF:14.710)上发表了题为“Temperature regulates Rab3a and mast cell-derived exosomal FcεRI to inhibit mast cell activation”的文章。

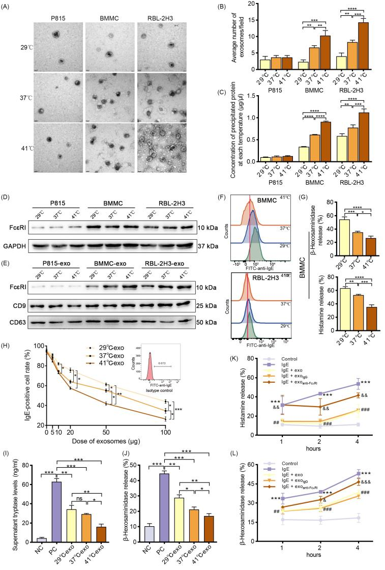
哮喘是一种常见的慢性呼吸道疾病,患者常表现为气喘、咳嗽、胸闷等症状。该研究团队发现,热刺激可以促进肥大细胞分泌外泌体,这些囊泡可以抑制肥大细胞的激活,从而减轻哮喘症状。实验结果表明,热刺激下肥大细胞分泌的外泌体对肥大细胞的激活具有更强的抑制作用。

图1. 肥大细胞来源的外泌体在热刺激条件下上调外泌体 FcεRI 表达并在体外抑制肥大细胞活化
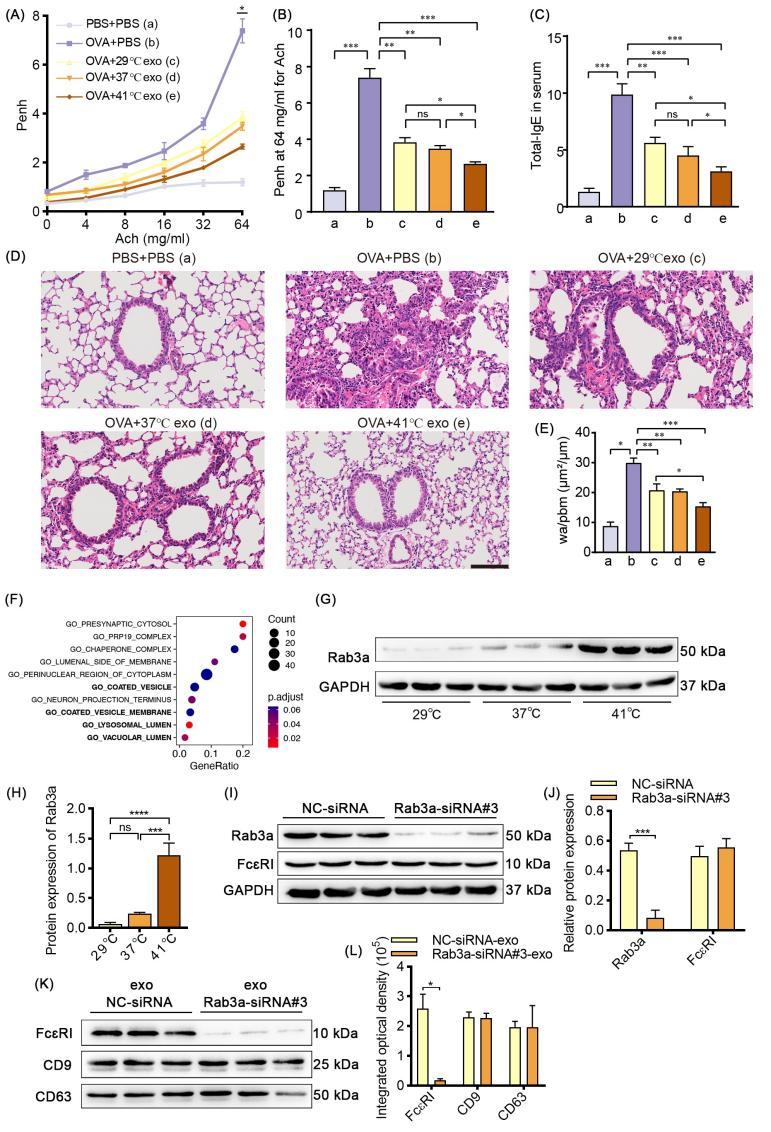
研究团队在实验性哮喘小鼠模型中注射由41℃制备的细胞外泌体,发现可以显著减轻哮喘症状,并且能够降低血清IgE水平和炎症细胞数量。此外,Rab3a基因是与囊泡分泌相关的关键基因之一,高温可以促进该基因的表达,从而促进细胞外泌体的分泌和FcεRI表达。Rab3a通过温度依赖性调节RBL-2H3细胞来源的外泌体减轻肥大细胞的激活效应。

图2. Rab3a通过温度依赖性调节RBL-2H3细胞来源的外泌体减轻肥大细胞激活
该研究揭示了高温刺激下外泌体介导的肥大细胞抑制作用,为开发治疗哮喘的新型治疗手段提供了新思路。未来,研究团队将进一步探索利用高温制备的肥大细胞外泌体在治疗慢性呼吸道疾病方面的潜在应用。
张孝文教授、杨朝崴副研究员、谢建磊研究员为本文的通讯作者,廖雯静博士、陈桂医师、宋丽娟博士、徐梅茜博士为本文第一作者。
气候变化成为全球挑战性问题,而温度是引起最大关注的气候因素。张孝文教授课题组重点研究“环境因素(温度)对气道炎症和免疫的影响”,相关研究成果作为第一或通讯作者发表在Scientific Reports (IF=4.996)、Energy Storage Materials(IF =20.831)、Nanotechnology(IF =3.953),Applied thermal engineering(IF =6.465),International journal of thermal sciences(IF =4.779),Molecular Immunology(IF =4.174),Allergy(IF:14.710)等,相关产品也在积极转化中。

张孝文 教授
广州医科大学附属第一医院耳鼻咽喉头颈外科主任,教授,博士生导师
呼吸疾病国家重点实验室PI、中国医师协会睡眠医学专业委会常委、粤港澳大湾区睡眠医学专业医师联盟主任、广东省医师协会睡眠医学专业委员会第一届主任委员
主持国家自然基金、省市各级科研项目等,发表国内外核心期刊论文80余篇,获得发明和实用新型专利20余项

廖雯静 博士
广州医科大学附属第一医院耳鼻咽喉科临床型博士后、助理研究员
主持国家自然科学基金项目及博士后面上项目
原文链接:https://onlinelibrary.wiley.com/doi/10.1111/all.15744
















