王健教授/卢文菊教授团队发现氢气对肺静脉闭塞病模型大鼠具有较好治疗作用并探讨其相关机制
2024-08-091229
肺静脉闭塞性疾病(pulmonary veno-occlusive disease, PVOD)作为肺动脉高压(pulmonary hypertension, PH)的一种亚型,其主要特点是毛细血管后肺小静脉进行性阻塞致肺血管阻力升高,肺毛细血管增厚增生,同时进一步累及小动脉,引起肺动脉压力进行性升高,最终导致右心室衰竭和死亡。临床诊断以肺活检作为确诊的唯一金标准,然而在肺静脉脆弱情况下行肺活检存在出血风险,且PVOD与特发性肺动脉高压临床症状相似,极易漏诊和误诊。据报道有5%—10%PVOD患者最初被误诊为特发性肺动脉高压,用治疗特发性肺动脉高压的靶向药物却可能会引起PVOD患者发生低氧血症、致命性肺水肿。
氢气分子量小,质量最轻,具有强大的弥散特征,可轻易穿透细胞器或细胞核膜等生物模型结构,可不同程度地下调体内炎症因子和凋亡因子,吸入氢氧气能减少气道阻力,增加氧气弥散度和氧流量,改善呼吸困难症状,对多种缺血再灌注损伤、炎症、神经疾病、呼吸系统疾病及代谢性疾病等均有很好的效果,提示氢分子有作为临床治疗疾病药物的潜能。钟南山院士团队2020年开展了一项氢氧混合吸入对抗慢阻肺的多中心、临床、平行、对照双盲试验,证实了氢氧混合吸入疗法在改善AECOPD(慢性阻塞性肺疾病急性加重期)患者的呼吸功能方面具有更好的疗效。
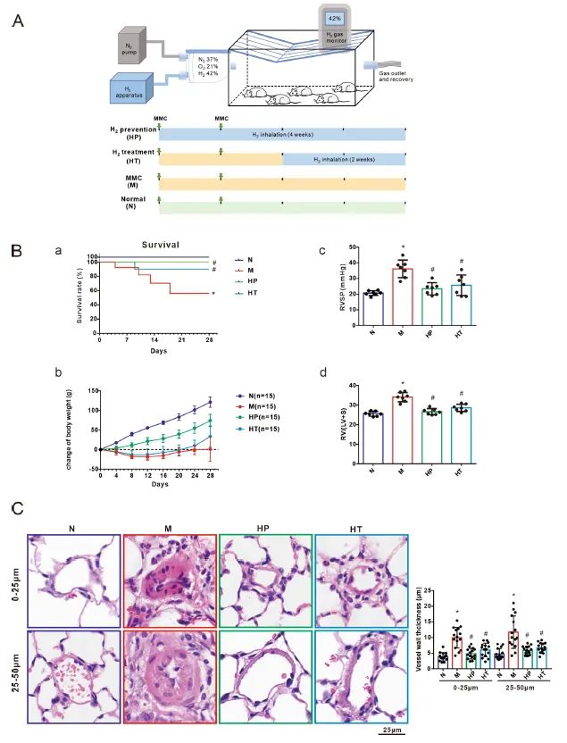
本课题组前期研究发现氢气对动脉型肺动脉高压模型具有较好的治疗作用,于是进一步利用PVOD的大鼠模型进行研究,观察氢气对丝裂霉素C (MMC,一种化疗药物)诱导的PVOD模型是否具有预防或者治疗作用。本研究方法采用腹腔注射MMC(3 mg·kg− 1·wk− 1),持续2周。治疗组为MMC给药后2周每天给予氢气治疗,预防组为MMC给药前便给予氢气每天预防治疗。研究发现吸入氢气均可以降低预防和治疗组大鼠的血流动力学指标和右心室肥厚程度,减缓右心功能,降低大鼠的死亡率。吸入氢气减少了血清中丙二醛(MDA)水平及肺组织NADPH氧化酶1 (NOX-1)表达,它可以促进Nrf2/HO-1信号通路激活和抗炎因子GCN2的表达,抑制肺部巨噬细胞和促炎细胞因子的增加。进一步结果表明,吸入氢气也可以抑制PVOD发病机制中的内皮发生间质转化(本课题组前期研究成果),即H2可以通过调节疾病发展中Smad通路的失衡对疾病进行治疗。可见H2有望作为临床上PVOD患者的治疗的新方案。
该研究论文“Inhalation of hydrogen gas protects against mitomycin-induced pulmonary venoocclusive disease”近期发表于国际期刊Respiratory Research (JCR: Q1)。实验室、广州医科大学附属第一医院王健教授与卢文菊教授为该文的共同通讯作者,实验室张晨婷副研究员、广州医科大学博士邢越和硕士吴雪芬为本文共同第一作者。该研究由国家自然科学基金重点国际合作项目、面上项目,广东省自然科学基金等项目支持。

图一:氢气对MMC诱导的PVOD模型大鼠具有治疗和预防作用

图二:氢气缓解PVOD的潜在机制模型图
原文链接:https://respiratory-research.biomedcentral.com/articles/10.1186/s12931-024-02906-y
















