叶枫/李征途团队通过SARS-CoV-2感染对呼吸和肠道微生物群稳定性的影响揭示COVID-19重症的新机制
2024-11-18848实验室叶枫/李征途团队携手深圳先进技术研究院、广州医科大学附属市八医院、广东省第二人民医院、广东省科学院测试分析研究所(中国广州分析测试中心)及杭州杰毅生物技术有限公司呈现最新研究成果。2024年11月13日在国际权威杂志《npj Biofilms and Microbiomes》(中科院JCR一区/Q1,影响因子7.8)发表了题为“Impact of SARS-CoV-2 infection on respiratory and gut microbiome stability: a metagenomic investigation in long-term-hospitalized COVID-19 patients”的论著。研究发现,COVID-19患者的呼吸道和肠道之间的微生物菌群存在双向迁移现象,这种现象在重症患者中表现更为突出,是重症发生的可能机制之一,这些发现有望为新冠的治疗和管理提供新思路,同时强调了呼吸道和肠道微生态在感染性疾病当中的重要作用。

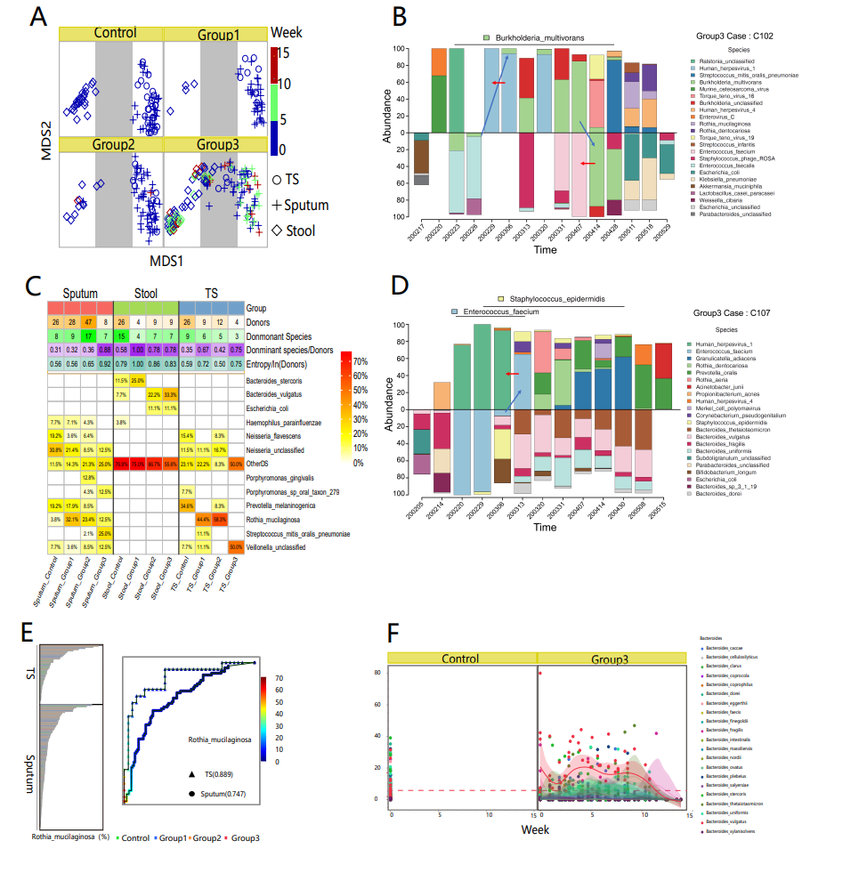
在COVID-19大流行期间,微生态学的探索对于阐明感染机制的复杂性以及患者发展为重症或康复至关重要。为了阐明微生物在肠道与呼吸道之间的相互作用,我们收集了来自不同疾病严重程度的COVID-19患者的痰液、咽拭子和粪便,应用二代测序(mNGS)技术探究肠道与呼吸道微生物之间的相互迁移。首先,本研究对2名重症COVID-19患者做了详细的分析,发现他们在住院期间发生了呼吸道和肠道微生物菌群的相互迁移。值得注意的是,其中1名携带分枝杆菌的患者体内的微生态平衡恢复迅速。此外,对32名健康对照人群和110名不同疾病严重程度的新冠患者进行比较分析,发现COVID-19患者的呼吸道和肠道的主要微生物发生了改变。在这些变化中,普通拟杆菌(BV)被确定为一种值得注意的微生物,在重症 COVID-19 患者中表现出明显的富集。在BV高度富集时,大肠杆菌/肠球菌的过度生长可能会被抑制,间接避免了唾液链球菌的过度生长,并维持呼吸道/肠道微生态的稳定。本研究阐明了在新冠患者呼吸道和肠道之间微生物菌群的双向迁移,有望为新冠的治疗和管理提供新思路,同时强调了微生态在感染性疾病当中的重要作用。另外,对于BV在感染康复中的作用仍有待进行系统研究阐明,以期能够更加深入了解呼吸道和肠道微生物迁移的机制。

叶枫教授为本文的通讯作者,李征途、陈璟、李寅虎、李凌华、占扬清、杨家盛、吴惠勤等为本文的共同第一作者。此项目由广州呼吸健康研究院--哈佛联合项目、广州市科技计划项目及广东省钟南山医学基金资助。
















