张孝文教授团队揭示间充质干细胞小细胞囊泡(MSC-sEV)治疗过敏性鼻炎的新机制
2024-11-27994近日,张孝文教授团队在国际过敏与变态反应中权威期刊《Journal of Allergy and Clinical Immunology》(IF:11.4)发表题为Mesenchymal stem cell-derived small extracellular vesicles restored nasal barrier function in allergic rhinitis via miR-143–GSK3β in human nasal epithelial cells的最新研究成果。

过敏性鼻炎是一种常见的慢性鼻黏膜疾病,常伴有鼻上皮屏障的破坏。患者表现为鼻塞、流涕、打喷嚏、嗅觉障碍等症状,约有30%的患者药物控制情况不佳,严重影响患者的生活质量。外囊泡尤其是间充质干细胞来源的外囊泡由于其极低的免疫原性和较高的安全性成为临床研究的热点。张孝文教授团队的研究发现,脂肪间充质干细胞分泌的小细胞外囊泡(MSC-sEV)能够通过miR-143–GSK3β通路恢复鼻上皮屏障功能,从而减轻过敏性鼻炎症状。
在实验性过敏性鼻炎小鼠模型中,研究团队发现MSC-sEV滴鼻能够维持鼻黏膜屏障的完整性,抑制杯状细胞增生,减少血清炎症因子分泌水平,以及降低免疫细胞的浸润。

图1. MSC-sEV恢复过敏性鼻炎小鼠鼻上皮屏障,减轻小鼠症状
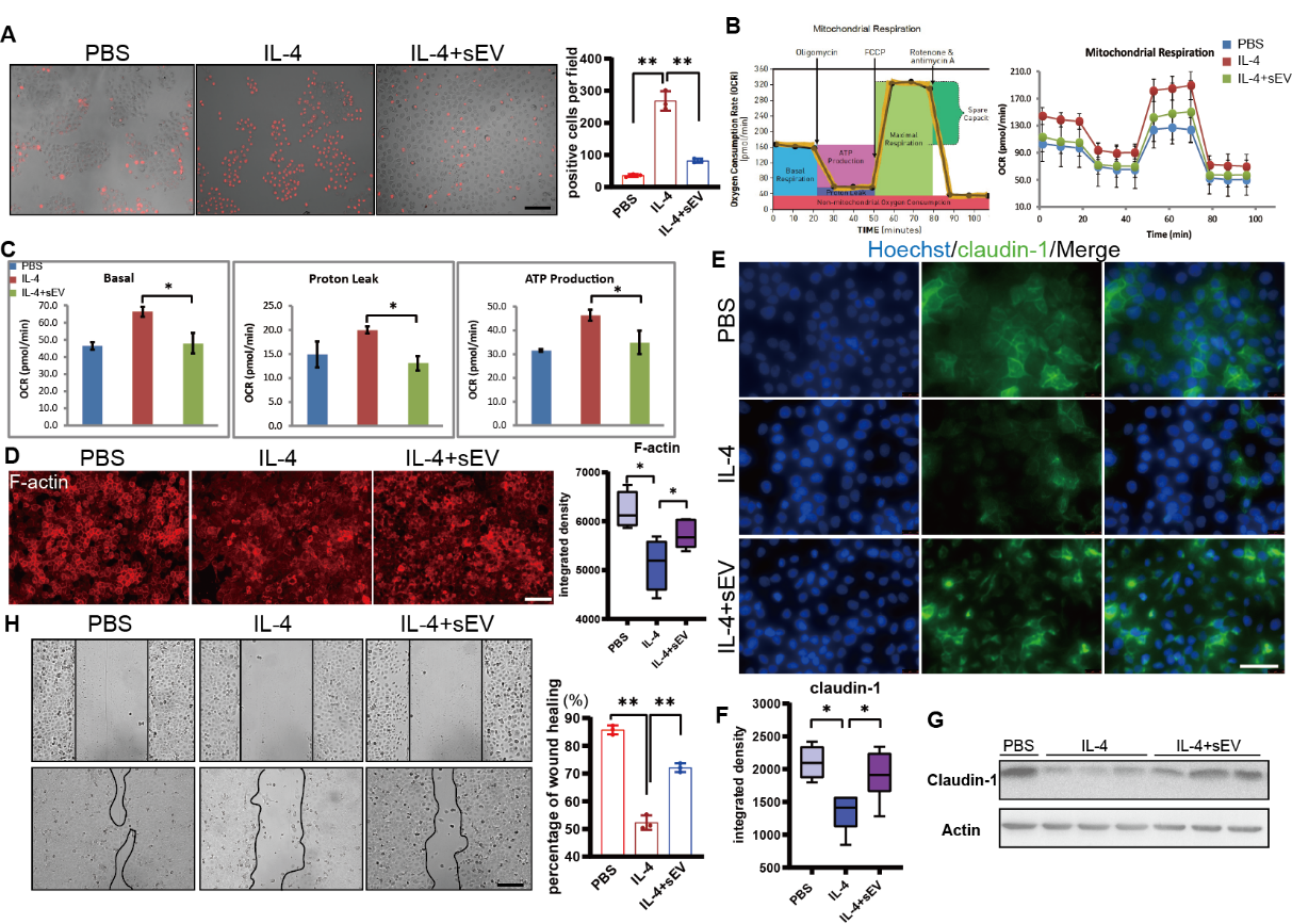
此外,在原代鼻上皮细胞和鼻上皮细胞系体外模型中,研究团队全面的探究了MSC-sEV修复炎症诱导的鼻上皮细胞功能障碍的作用。结果表明MSC-sEV干预可显著抑制细胞线粒体活性氧(mitoROS)的增加,恢复炎症诱导的线粒体呼吸功能障碍。特定的细胞内蛋白连接跨膜蛋白和细胞骨架蛋白包括claudin-1、f-actin等对于屏障功能是不可或缺的。MSC-sEV可逆转疾病模型中claudin-1和f-actin表达水平的降低,同时提高鼻上皮细胞迁移能力,促进其迁移至受损屏障部位。这些结果表明MSC-sEV改善受损的上皮屏障完整性。

图2. MSC-sEV修复鼻上皮细胞功能障碍
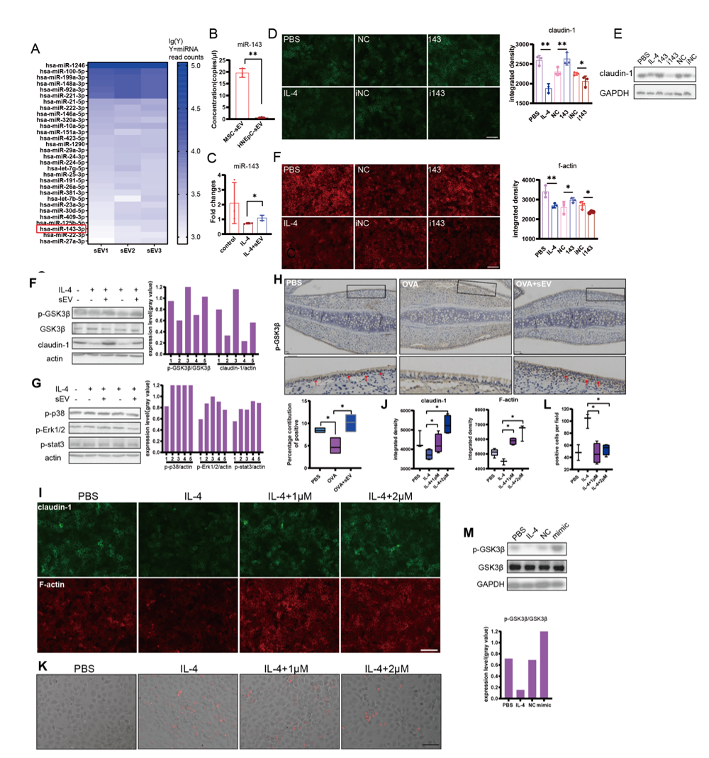
在机制方面,研究团队通过测序筛选出MSC-sEV起作用的miR-143,并构建敲降和过表达miR-143的细胞和外泌体模型进行验证。MSC-sEV可通过传递miR-143至鼻上皮细胞靶向下游GSK3β通路重建紧密连接,恢复屏障功能。

图3. MSC-sEV通过miR-143–GSK3β通路恢复鼻上皮屏障功能
该研究揭示了MSC-sEV通过miR-143–GSK3β通路恢复鼻上皮屏障功能的机制,为开发治疗过敏性鼻炎的新型治疗手段提供了新思路。未来,研究团队将进一步推动MSC-sEV在临床上的转化,为治疗过敏性鼻炎及其他慢性呼吸道疾病方面提供新的视角。
张孝文教授、谢建磊研究员、廖雯静博士为本文通讯作者,徐梅茜博士、任梅为本文第一作者。
原文链接:https://www.jacionline.org/article/S0091-6749(24)01185-0/fulltext
















