-

实验室团队揭示COVID-19轻重症患者代谢组学特征,发现重症患者重要生物标志物
2021-04-15 -

新冠病人的部分双阴密接者也会产生抗病毒T细胞免疫力
2021-04-14 -

赵金存团队与华大研究院发现COVID-19病人呼吸道微生物群落紊乱与疾病感染关联性
2021-04-14 -

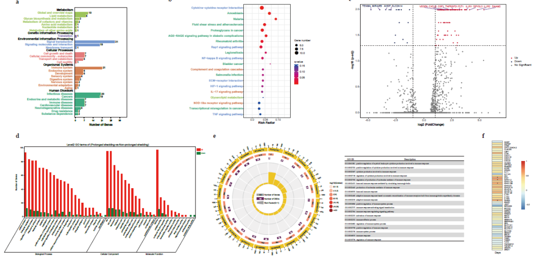
三代纳米孔测序技术分析新冠病毒变异及长排毒
2021-04-11 -

肺血管病学组在肺动脉高压发病机制领域取得系列研究成果
2021-04-05 -

实验室李靖教授课题组受《Respirology》邀请介绍中国新冠疫情防控措施
2021-03-31 -

实验室产学研基地新冠重组蛋白疫苗专利获得授权
2021-03-26 -

实验室杨子峰课题组开展中西医结合防治呼吸道感染的相关论文入选“ESI高被引论文”
2021-03-23 -

实验室周荣研究员团队人腺病毒动物模型研究取得新突破
2021-03-22 -

构建无抗性标记自主发光肺炎克雷伯菌实现小动物活体快速检测药物活性
2021-03-08 -

实验室PI刘寿平教授课题组:基于膜靶向抗菌机制的抗耐药菌药物研发取得新进展
2021-03-04 -

实验室赵金存团队与深圳华大发现COVID-19病人个体内新冠病毒准种变异新特征
2021-02-23
















