-

钟南山院士、王健教授团队研究揭示新冠病毒刺突蛋白驱动肺血管内皮损伤的分子机制
2023-07-19 -

Nat Med | 王璋/林立丰/关伟杰/孙九峰揭示环境污染暴露通过呼吸道菌群紊乱影响呼吸健康指标
2023-06-24 -

支扩研究进展:成人支气管扩张症的药物治疗进展
2023-05-29 -

CHEST杂志支扩学术成果特邀专题:专访关伟杰、王德云教授
2023-05-22 -

支扩症研究进展:支气管扩张症的急性加重与急性上呼吸道感染的密切关联
2023-05-22 -

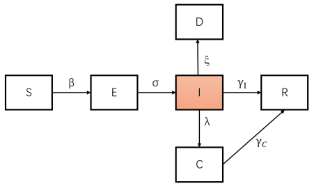
基于优化的传播动力学模型对2022年底实施优化疫情防控措施后的中国广东省新冠肺炎疫情情况探讨
2023-05-20 -

JACI发表:中国咳嗽变异性哮喘表型全国多中心研究
2023-05-20 -

张孝文教授团队发现热刺激促进肥大细胞外泌体分泌治疗哮喘新思路
2023-04-23 -

陈凌教授团队鼻喷新冠奥密克戎疫苗研究取得进展
2023-04-19 -

杨子峰教授课题组揭示流感病毒与细菌共感染加剧COPD小鼠炎性肺损伤以及改变其肠道菌群
2023-03-23 -

STTT | 呼吸疾病国家重点实验室赵金存团队揭示XBB.1.5和BQ.1.1等奥密克戎新变种免疫逃逸特征
2023-03-21 -

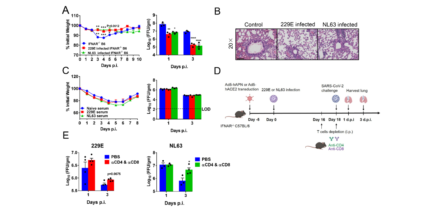
PNAS丨赵金存团队成功构建人冠状病毒229E和NL63感染小鼠动物模型,并阐明与SARS-CoV-2感染存在交叉免疫保护
2023-01-21
















